付浩浩 郭娜
        山东省荣成市第二中学 山东荣成 264300
        山东省荣成市第三十五中学 山东荣成 264300
        本文为《基于PBL理念的高中数学生态课堂实践研究》课题研究成果
        摘 要:在基于PBL理念构建的高中数学生态课堂中,数学教师通过问题导学驱动和引导学生在解决问题的过程中发散联想思维,进行逻辑推理,最终完成知识建构。本文以人教B版高中数学PBL理念的问题导学的生态课堂为切入点,展开对具体案例的研究。
        关键词:问题导学;生态课堂;教学案例
        引言:问题是数学学科的核心,解决数学问题是学习数学的目标。在《普通高中数学课程标准(2017版)》中,围绕“问题”提出“四能”,即培养学生发现、提出、分析、解决数学问题的能力。PBL理念与生态课堂的构建思想,在很大程度上赋予了学生在课堂学习中的主动权,由教师进行引导,学生自主探究,从而提高学生学习的兴趣,激发学生思维,促进学生通过学习完成知识建构,而驱动学生自主探究学习的主要方式就是问题导学。在当下的高中数学教学中,问题导学是一种常用的教学方法,但教学方式较为机械、僵化,而将问题导学与PBL理念、生态课堂的构建有机结合,对提升数学问题“四能”,培养学生自主学习能力及数学素质具有积极的作用。既符合了“新课标”培养人才的要求,也为高中数学课程改革开辟了新的空间,本文由此展开基于PBL理念的问题导学的生态课堂的课例设计。
        一、基于PBL理念的问题导学的生态课堂案例设计
   以下以认缴B版必修3教材中第三章第3节《几何概型》为例,进行PBL理念的问题导学的生态课堂教学设计。
         1.教学设计思路
         在学生已经学习了随机事件及掌握了一定相关概念之后,对几何概型已经有了一定的认识基础。在本节课程中,学生将继续深入地接触一种新的典型概率模型。几何概型与现实生活具有紧密联系,其为等可能事件从有限可能到有限可能的扩展,即古典概型的中等可能事件是有限的,而几何概型的中等可能事件是无限的,由此就增加了解题的难度。本节知识对于学生学习更深入的概率知识,提升学生的逻辑推理能力及解决问题的能力,培养学生的数学思维与数学素质等具有积极价值。
         

         图1 人教B版必修三第三章《概率》的教学内容结构
         2.教学目标
         知识与技能目标:让学生了解并熟悉几何概型的概念及内涵,并且能够在掌握几何概率模型的基础上运用相关公式灵活、准确地解决几何概率问题。
         过程与方法目标:以PBL理念构建生态课堂,通过问题驱动、问题探究引导学生在解决问题的过程中理解几何概型。
         情感及价值观目标:用几何概型知识将解决生活中遇到的问题,通过师生相互配合、生生相互协作的方式,提高学生学习数学的兴趣,发散学生思维,让学生体验成功解决问题的过程与结果,并培养学生团队协作意识。
         2.教学的重点与难点
         教学的重点:如何让学生掌握几何概型的概念及内涵、特点,让学生掌握解决几何概型问题的方法。
         教学的难点:学生对于经典概型与几何概型之间联系与的区别在理解和掌握上存在难度。
         4.学情分析
         从已经掌握的知识来看,经过本章前两节的学习,学生已经掌握了概率以及随机事件的内容,同时也能够运用古典概率模型及公式解决一些随机事件的数学问题;从思维及学习能力的角度看,通过古典概率模型的学习,学生已经在一定程度上产生了学习概率知识及运用概率知识解决问题的热情,但是由于几何概型较为复杂,因此学生在问题的探究上会遇到一些困难;从认知障碍与错误角度来看,学生对古典概型、几何概型的认知尚浅,容易将两者混淆,导致在解决相关问题时出现错误。
         5.教学流程
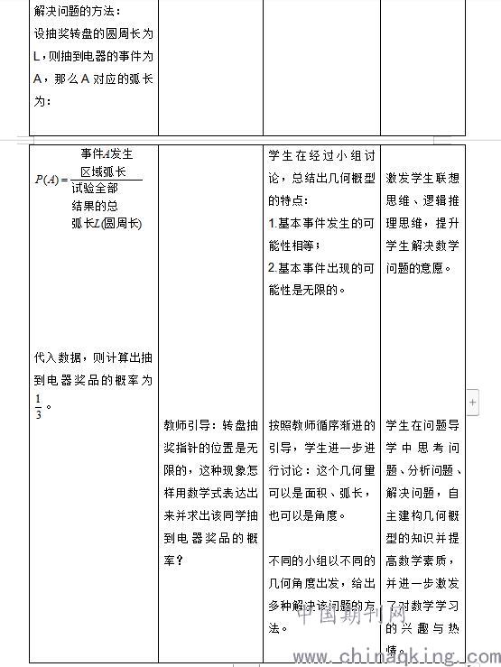
         (1)问题导学环节
.jpg)
         (2)分析问题与解决问题环节
.jpg)
.jpg)
         (3)总结与反思环境
.jpg)
.jpg)
         二、结语
         综上所述,在基于PBL理解构建的高中数学生态课堂教学中,问题导学贯穿于教学与学习活动的始终,既驱动了教学知识点的提出,也推动了教师引导、学生自主学习建构数学知识的过程,同时还以提问的方式总结课堂学习内容。因此,在PBL理念与生态课堂相融合的基础上,高中数学教师不断要注重问题导学,还要不断创新和改革问题导学手段与方法,为培养具有高水平综合数学素质的人才发挥积极作用。
         参考文献:
         [1]陈小芳.基于PBL教学模式的微课在高中数学教学中的应用[J].试题与研究,2019(12):82-83.
         [2]林德春.新课程背景下高中数学教学方法研究[J].课程教育研究,2018(51):129.
         [3]罗燕.高中数学PBL教学法的实施策略探究——以《函数的应用》教学为例[J].数学教学通讯,2018(12):33-34.
         作者一简介:付浩浩,1994年4月,男,汉族,籍贯山东博兴,大学本科,二级教师,高中数学教学。
         作者二简介:郭娜,1974年5月,女,汉族,籍贯山东荣成,大学本科,一级教师,学科教学和培训工作。