周海霞
浙江省宁波市北仑职业高级中学,浙江 宁波 315800
摘 要:分子美食是人类从微观视角认识食物的重要标志,文章以分子料理球化技术的代表作品“芒果胶囊”的教学为例,采用“蓝墨云班课”平台,运用三维动画、虚拟操作、课堂实录等信息化手段来辅助教学,将老师讲不清、说不明、道不透,学生难于理解的分子料理技术难点,变得通俗易懂,从而使学生能够较快地掌握新知识和新技术。
关键词:芒果胶囊;分子料理;信息化
烹饪作为一门艺术,是人们在追求美食的实践中逐步形成的;烹饪作为一门科学,又是人们在探索食物中发展,与人类共同进步的。伴随新知识、新技术、新设备的产生,上个世纪末出现了分子料理美食。随着分子料理的推广,如何更好地讲授烹饪新技术呢?本文以“芒果胶囊”为例,探究如何借用信息化的先进技术,尝试实践烹饪教学的创新。
一、分子料理的产生与发展
(一)分子料理的产生
Molecular Gastronomy(分子料理)一词出现于1988年,由匈牙利物理学家Nicholas Kurti和法籍化学家Herve This共同提出。随之而来,Molecular Gastronomy在法国、西班牙等流行。2006年,分子料理联合会发表联合申明,正式定义为“分子料理”。
(二)分子料理的技术方法
随着分子料理理论的发展,人们对食物在烹调过程的变化、温度升降的认识与烹调时间的控制,有了新的发现。目前,分子料理有4种常见的制作方法:低温烹饪、球化技术、乳化技术和液氮速冷技术。
二、信息化在分子料理教学中的实践探索
随着信息化技术的发展,烹饪教学也逐渐运用信息化手段。分子料理是用物理、化学、生物学等现代科学理论来打破和重建食物分子,更需要信息化技术的支持。本文综合餐饮市场流行性、设施设备局限性、课堂效果有效性和学生操作安全性,选择球化技术的代表作品“芒果胶囊”作为教学内容。芒果胶囊就是以芒果作为主要原料,添加钙粉、海藻粉、纯净水,运用球化技术制作的分子菜品,芒果胶囊饱满圆润、形似玛瑙、色彩明快、口味独特。在授课过程中,运用“蓝墨云班课” 平台、三维动画、虚拟操作、课堂实录等信息化手段来辅助教学,较好地实现精准、有效的教学效果。
(一)智能教学:感受分子料理的神秘世界
“蓝墨云班课”智能教学助手,是一个多功能的教育教学平台,教师可以在线布置任务、发布测评、组织活动、管理错题等。在芒果胶囊教学中,以“蓝墨云班课”贯穿教学,让学生全面感受分子料理的神秘世界。
1.播微视频——观分子料理魅力
课前在“蓝墨云班课”上传有关分子料理的视频,传递分子料理的感性认识,激发他们的学习兴趣;同时打破学生对传统烹饪的认识,令其感受新技术的魅力。正如叶同学所言,看到上海米其林三星餐厅Ultraviolet的分子美食,不是垂涎三尺,而是眼珠子都要出来了。
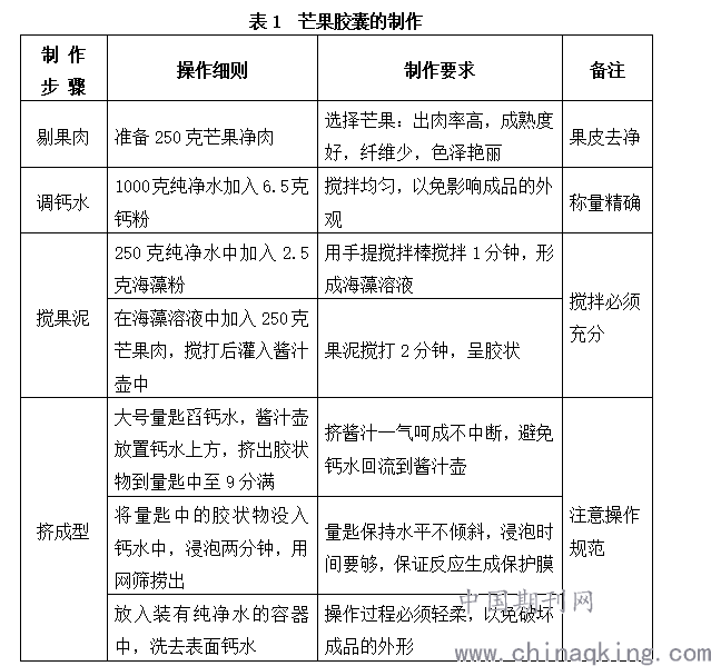
“工欲善其事,必先利其器”。唯有先了解分子料理的知识和设备,才能深入学习、尽快掌握。教师课前录制并上传芒果胶囊制作的微课,明确上课的原料、工具设备、制作过程。学生观后总结芒果胶囊的制作,为操作储备,见表1。
.png)
将量匙中的胶状物没入钙水中,浸泡两分钟,用网筛捞出 量匙保持水平不倾斜,浸泡时间要够,保证反应生成保护膜
放入装有纯净水的容器中,洗去表面钙水 操作过程必须轻柔,以免破坏成品的外形
2.测试投屏——析分子料理知识
传统的烹饪教学互动反馈相对不易,问答方式难以全面知晓学生的实际掌握情况。“蓝墨云班课”则可以弥补不足,学生在平台做分子料理相关的知识测试,平台自动汇总统计分析,高效直接。
分子料理课堂测试统计显示,在概念、原理、运用和芒果胶囊的原料、配比、流程等内容,学生回答并非一致。测试数据分子实时投屏,学生的掌握情况就一目了然。陈同学对钙粉与海藻酸钠的配比混淆,教师在其操作阶段就重点观察他的搅果泥,避免比例配比再次失误。利用测试投屏,学生对芒果胶囊制作的过程及要领有了初步的掌握,教师针对测试出现的错误再次区分讲解,使课堂教学更直观、高效、有序。
3.平台展示——享分子料理作品
烹饪实操课后作业一般要求学生在家制作菜肴。然而,父母很难专业点评,师生及时交流也受限。采用“蓝墨云班课”可以延续到课后作品分享,学生及时上传分子料理作品,师生在第一时间分享,互动点评。
芒果胶囊学习后,教师引导学生运用分子料理正向球化技术,寻找家中时蔬水果,制作分子美食。最终在“蓝墨云班课”平台显示,有的色泽创新,制作碧绿的青豆胶囊、粉红的番茄胶囊、红艳的火龙果胶囊等;有的形态创新,制作鱼籽状的黑醋胶囊、米粒状的奶汁胶囊、线状的菠菜面等。同学们都在平台上交流学习、互相鼓励,有的学生甚至尝试反向球化技术。学生对分子料理的学习研究,表现出创意与创新,有助于他们今后岗位菜品研发。
(二)信息化:解密分子料理形成
在学生学习制作芒果胶囊时,笔者采用三维动画、虚拟操作、实时录播等信息化手段,将分子料理的形成原理一一解密,把讲不好、说不清、道不透的技术难点,变得一目了然、通俗易懂,学生较快地掌握了新技术。
四、实践运用与反思
通过信息化芒果胶囊课程的学习,激发了学生对分子料理的探索。信息化的启蒙教学,带领他们走进分子料理,开启了潘多拉的魔法大门。他们走入职场,创新创意新菜肴。有的同学将液氮速冷技术运用到宁波名菜江南醉蟹中,不仅维持低温、保持口感,还营造出夏日荷荷、如仙如画的意境,将烹饪上升到艺术的层面。有的学生制作哈密瓜鱼子酱,并在实习时向宁波天一广场的北疆饭店厨师长推荐哈密瓜鱼子酱,最终成功在菜单上添加哈密瓜鱼子酱,给传统的新疆菜带来现代烹饪的时尚,成为一道网红菜。
纵观国内烹饪院校的西餐教材,鲜有涉及分子料理,一般是通过餐饮行业学徒式培养模式,也有利用网上资源,或分子料理原材料与设备卖家提供的教程,来摸索学习,效率较低,不能达到专业化、科学有效的传授技艺,就芒果胶囊教学而言,本课程通过引入信息化教学手段,能够使学生较快地掌握分子美食制作的新知识和新技术,实现精准有效的教学效果。本文仅涉及分子料理球化技术的教学实践,未能深入探讨低温烹饪、乳化技术和液氮速冷技术,在今后的分子料理教学中信息化的引入运用,还有待进一步的探索。
参考文献
【1】 Róisín Burke, Hervé This, Kelly A L . Molecular Gastronomy[M]. Reference Module in Food Science, 2016.
【2】王润鹏.孟令涵.浅析信息化教学在《西式烹调技术》教学中的应用——以《匈牙利烩牛肉》为例. 中小企业管理与科技 ,2019(3):81-82
【3】 林娟. 杨淘. 当分子料理遇到中餐(J).食品界, 2016(6):81-82