王建华
贵州省遵义师范学院附属实验学校(563500)
摘要 本文以“转基因生物的安全性”为例,围绕“食物安全,生物安全,环境安全”话题做进一步的调查和展开讨论。通过这些活动让学生关注社会问题,理性地发表自己的看法;同时也培养了学生分析复杂社会问题的能力,有助于形成科学的世界观。
关键词 转基因生物 安全性 教学 实施方案
设计思路(教材分析、学情分析、教学目标、课程理念):
本专题主要是进行安全性和伦理问题的讨论。本节选取是转基因生物是否安全性内容,本节意图:(1)让学生了解转基因成果累累(2)引导学生思考并讨论转基因食品的安全性以点带面达到教学目标。其目的是让学生在了解该问题全貌的情况下,展开讨论或做进一步的调查。通过这些活动,能够科学地、理性地发表自己的看法;同时也培养了学生分析复杂社会问题的能力,有助于形成科学的世界观。
学生通过探究形成自己的观点,而非全盘接受他人的结论。由于本节主要内容是学生非常感兴趣的话题,学生参与的积极性很高,通过巧妙设置问题串,让学生放开固有的思维模式去思考,有利于培养学生的多种能力
【教学重难点】
对转基因生物的安全性的关注,运用生物学知识对不同观点的理由进行辨析和讨论。从而关注整个生物圈的和谐、稳定与发展的高度去审视转基因生物的安全性。
【教学流程】
一、读材料,导入新课(4分钟)
.png)
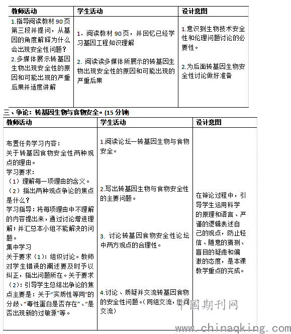
二、对转基因生物安全性的争论(5分钟)
四、理性看待转基因生物,形成批判性思维(10分钟)
.png)
【预设反思】
本堂课在进行预设时,着重考虑了《课标》要求和学生实际,对教学的内容进行了选择。本节内容比较简单,我在讲授时采用了主要由学生自主探究来获取知识的方法,效果很好。在课前让学生分组收集资料,此过程能很好的培养学生积极参与意识,合作精神。在课堂上,让学生陈述他们的观点,很好的锻炼了学生的语言表达能力,让学生有成就感,提高学生的整体生物学素养。
但是课堂上也存在一些问题:需要探究讨论的问题很多,课堂的时间显的紧张;学生的表述不够精炼和专业,这些将有待于在以后的授课中加强提高。
参考文献
1 童英玲;;培养学生生物学科素养的教学策略——以“转基因生物的安全性”一课为例[J];黑龙江教育(中学);2018年11期
2 赵焕超;;浅谈高中生物教材“批判性思维”栏目的教学策略[J];天津教育;2018年10期