高中生物课堂中渗透科学探究素养的研究——以《植物生长素的发现》为例

发表时间:2021/6/25   来源:《中国教工》2021年7期   作者:李婷婷
[导读] 2007年普通高中生物学课程标准(以下称《新课标》)提出学科核心素养的具体内涵和表现,其中之一就是科学探究。
        李婷婷
        四川省泸州一中 646000
        摘要:2007年普通高中生物学课程标准(以下称《新课标》)提出学科核心素养的具体内涵和表现,其中之一就是科学探究。科学探究主要包括观察生活现象并提出问题,尝试设计实验解决问题,并能够在实验探究过程中培养团队协作能力和创新思维能力。本题以《植物生长素的发现》教学设计为例,试图打破传统授课模式,探索在科学探究类课堂中如何设置教学活动,达到提升学生科学探究能力、培养执着的探索精神、实事求是的科学态度和严谨的科研作风的教学目的。
        关键词:高中生物   科学探究   教学设计
        新课标指出,生物学科课程要求学生在课堂中能够主动参与学习,在亲历提出问题、获取信息、寻找证据、检验假设和发现规律等过程中习得生物学知识,养成科学思维的习惯,形成积极的科学态度,发展终身学习的能力[1]。探究的本质不在于有精心的设计和仪器精良的实验活动,而是在于课堂内学生与学习材料之间以及师生之间的频繁互动[2]。我国在新一轮的基础教育课程改革中,特别指出了以培养创新精神和实践能力为重点的素质教育,关键是要改变教师的教学方式和学生的学习方式[3]。
一、教学目标
(1)知识与技能
        概述生长素的发现过程;
        说明植物向光生长的原因。
(2)过程与方法
        体验发现生长素的过程和方法;
        评价实验设计和结论,训练逻辑思维的严密性。
(3)情感态度与价值观
        通过学习,认同科学探究过程需要执着的探索精神、实事求是的科学态度和严谨的科研作风;
        通过探究性学习活动,养成团结协作的精神,提升实验科学素养。
二、重难点分析
(1)学习重点
生长素的发现过程
(2)学习难点
科学实验的过程及严谨性分析
三、课时安排
2课时
四、教学方法与策略
探究教学法、多媒体辅助教学法
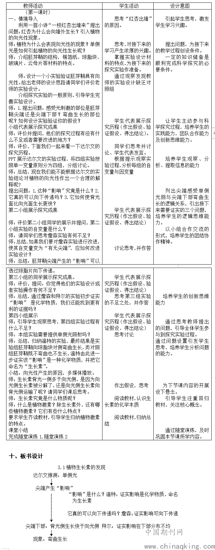
五、教学过程



六、教学反思
        本节课的教学设计始终围绕生物学科核心素养的四个维度:生命观念、理性思维、科学探究和社会责任展开,着重凸显科学探究能力的培养。在课堂中各小组同学分别展示自己的探究过程和结果,并与全体同学展开讨论,使全员参与到实验过程中,逐步加深对几组探究实验的理解,最终理解植物出现向光性的原因。同学们也通过体验实验过程中面临的失败,而认识到科学家探索历程的艰辛不易。整节课的教学设计围绕教学目标,以科学探究为核心逐步展开,以期培养学生执着的探索精神、实事求是的科学态度和严谨的科研作风。
        
        
参考文献:
        [1]中华人民共和国教育部.普通高中生物课程标准方案.北京:人民教育出版社,2007.
        [2][美]国家研究理事会 原著,罗星凯 等译,科学探究与国家科学教学标准——教与学的指南[M].北京:科学普及出版社,2004:1.
        [3]招清.探究式教学的理论探讨与调查研究[D].济南:山东师范大学,2007.
投稿 打印文章 转寄朋友 留言编辑 收藏文章
  期刊推荐
1/1
转寄给朋友
朋友的昵称:
朋友的邮件地址:
您的昵称:
您的邮件地址:
邮件主题:
推荐理由:

写信给编辑
标题:
内容:
您的昵称:
您的邮件地址: