罗来月
福建漳州外国语学校
阅读是现代社会中人们生存和发展所必备的社会文化技能。在第二语言教育中。阅读的重要性更加突出。它不仅是学习者需婴掌握的重要语言技能之一,而且也是学习者获得语言输人的主要途径(程晓堂,2004)。陈琳等(2002)指出,使用有效的外语学习策略,不仅可以大面积地改进外语学习方式,提高学习效果和质量,还可以减轻学习负担。现代社会倡导终身学习的思想。自主学习能力是终身学习的前提,而形成有效的学习策略是发展自主学习能力的必经之路。笔者认为,在英语阅读教学中,一个重要任务是帮助学生学会如何阅读。也就是说,如何让学生形成有效的阅读策略以便他们步入社会后能够真正实现自主的终身学习。
当前,在《英语课程标准》指导下的中学英语教师愈来愈重视阅读教学。笔者所在市英语教研室在 2009 年和 2010 年均将英语阅读教学作为“疑难问题”进行研究探讨,鼓励广大英语教师积极思考,寻找英语阅读教学的有效途径。在英语教师普遍重视英语阅读教学的可喜变化下,笔者也发现了在培养初中生英语阅读策略时,师生还存在认识和做法上的几个误区。怎样做才能走出这些误区呢?以下是笔者在教学中的实践。
误区一:忽视初中生已具备的母语阅读策略
作为英语阅读教学的主体,初中生已经拥有母语阅读的许多经历,形成相对有效的母语阅读策略。但他们是否认识到这些并能在英语阅读中使用母语阅读策略呢?笔者所在的学校 2009 年 9 月在七年级开始使用《典范英语)6(北外实验课题教材)。在执教该套教材第一个故事“Walrus joins in(海象参加表演)"的第一节课上,笔者发现任教的一个小班 22名学生中,只有一名学生表示在阅读英语文章时会较自觉使用母语阅读中已掌握的阅读策略,其余学生几乎没有或从不使用母语阅读策略。不少教师在进行英语阅读教学时忽视初中生已具备的母语阅读能力和策略,常把学生看作什么策略都没有的零起点阅读者。所以在阅读教学前,师生常觉得心中没底,感觉要从零开始来进行英语阅读教学。
对策:
其实 Nunan(2004)指出,阅读教学通常包括至少两方面内容:一方面是指教初次接触阅读的学习者阅读:另一方面是指教已具备母语阅读技巧的学习者阅读。学会阅读,你只需一次。你一旦在某一语言学会了如何阅读,那么在学习第二语言或外语时,你就不必再学习如何阅读。你只需要学会怎样将自已已有的阅读技巧运用到新学语言的阅读中。显而易见,我们的英语阅读教学属于 Nunan 所说的阅读教学的第二方面。培养初中生英语阅读策略可依托学生已具备的母语阅读策略,尽量激活这些阅读策略。教师可明确告知学生在英语阅读中需使用母语阅读策略,并且在设计课堂任务或活动时引导学生具体落实。在“Walrus joins in”的第一节课上,笔者有意引导学生回顾在小学阶段进行母语阅读时碰到生词是怎么做的,学生的回答几乎囊括了克服生词障碍的所有策略。然后笔者又问学生在前一天的预习阅读中碰到生词是怎么处理的,有没有使用刚才说到的这些策略,大部分学生很茫然地看着笔者,也有小部分学生似有所悟。接着笔者告知学生在英语阅读中碰到生词时可尝试使用下列策略:
?Ignore
?Guess according to the context
?Guess according to the illustrations
?Notice the repeated language
?Notice the words of the same group
?Consult the notes
?Get help from the teachers and classmates
Consult the dictionary
笔者利用阅读教材“Walrus joins in”的例子一一阐述这些克服生词障碍的阅读策略。其实,这些策略在母语阅读时学生都曾用过,这使学生逐渐放松了心情,原来英语阅读没有想象的那么困难。师生若能共同重视母语阅读策略并将其运用到英语阅读教学,则可大大降低初中生英语阅读的焦虑感,提高阅读效率。以下是经过一学期和一学年的英语阅读教学后,学生对英语阅读中运用母语阅读经验情况的自我评价的结果:
误区二:英语阅读活动的设计重视检测阅读结果,轻视阅读策略的培养
笔者在反思自己及其他英语教师的阅读教学设计时发现,教师常常会走人阅读教学的一个误区,在阅读后常倾向于让学生回答阅读理解题,检测学生是否理解阅读材料。初中生能轻松地共同完成这些课堂任务,师生均有较大的成就感,故而这样的教学活动设计,英语教师常乐此不疲。那么这些课堂教学活动是否有助于培养初中生的阅读策略呢?程晓堂(2004)指出,即使设计得再合理,这样的阅读教学活动充其量只能说明学生是否理解了阅读材料的某些内容(而非全部)。如果学生理解了,我们并不清楚学生是如何理解的。如果学生不理解,我们也不知道学生为什么不理解。显而易见,以检测阅读理解结果为主导的阅读活动并不能真正提高学生的阅读理解能力。
对策:
许多初中生不能正确理解阅读材料的一个重要原因就是不能监控自己的阅读过程,也就是说他们不具备元认知策略。培养初中生阅读策略的一个重要方面就是培养学生的元认知策略。Anderson( 2004)提出了培养元认知阅读策略的五种策略:
Setting goals for yourself to help you improve areas that are important to you (替自己设定目标以帮助你提高对你而言是重要的领域)
Making lists of relevant vocabulary to prepare for new reading(列出相关词汇,为阅读作准备)
Working with classmates to help you develop your reading skills(与同学合作学习以帮助你发展阅读技巧).
Taking opportunities to practice what you already know to keep your progress steady (抓住机会实践你已掌握的,以保持稳定进步)。
Evaluating what you have learned and how well you're doing to help you focus your reading(正确评价你已经学会的和学得怎样以帮助你关注阅读)
笔者进行阅读教学时采用以下方法培养学生的元认知策略:
阶段性教学后,让学生反思:前阶段的阅读目标你实现了吗?下阶段你的阅读目标是什么?你希望在阅读上得到教师什么样的帮助?你对教师的阅读教学有何建议?
《典范英语》每篇故事让学生以小组合作的方式表演,要求:改编台词写剧本,准备表演道具,小组成员分工合理、互帮互助,学生自我及互相监督。每组表演后,笔者让学生就语音语调、台词、表演、道具、小组成员间的合作等方面进行互相评价。
布置相应的预习和复习作业。
《典范英语》每本故事书的预习作业:
①在书上划出好词好句等,并在书上写明原因,准备共享。
②在 Notes 的动词短语旁写出动词原形,在四种词类(n.,v.,adj.,adv.)旁写明词性。
③找出同类的单词或短语,在笔记本上归类。
④跟读录音,模仿语音语调,要求每周末累计朗读一个半小时,家长将朗读情况签在读书报告上。
复习作业:完成读书报告( book report)。
完成阶段性的阅读情况调查表。
英语教师积极进行跨学科听课,认真研究语文教师在课堂活动中元认知策略及其他阅读策略的培养情况,并思考英语教学中这些策略的使用。
误区三:培养初中生英语阅读策略的低效课堂
培养初中生英语阅读策略的低效课堂,是指相当多的英语教师已认可在英语阅读教学中需重视培养学生的阅读策略,但他们不知如何培养学生的阅读策略。
对策:
有幸的是笔者所在的学校于 2007 年参加了北外课题组的“语感阅读法”课题。课题组在 2009 年提供了一套原汁原味的英语阅读教材《典范英语》(6-9),共包括64 部适合我国中学生使用的英语作品。依托这套“出自名家之手,语言鲜活生动,地道有味,深浅适宜,堪称'典范’的阅读教材”,笔者和备课组的教师一起集体备课,精心设计任务,培养初中生的英语阅读策略:
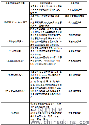
阅读策略适用的故事 阅读任务描述 阅读策略
《典范英语》6 共18本书 通读全文,结合上下文课、课文插图和自己已掌握的知识猜测生词或短语等。
上下文猜词策略
小组讨论,分析故事的类型 和主题。 主题及文章风格策略
浏览整篇故事,用几句话归 纳故事的发生、发展和结局。 全文浏览策略
利用故事的封面、故事题 目、章节小标题、故事插图或教师提供的图片及系列问题等推测故事情节。
.png)
许多研究表明:培养初中生英语阅读策略最有效的途径是把方法和策略渗透到教学中,所以教师在教学中需有意识地渗透阅读策略的训练,引导和帮助学生在学习中有意识地尝试和使用阅读策略,善于观察学生的阅读策略,为学生提供必要的指导和咨询并能在教学中示范相应的阅读策略(陈琳等,2001)。
误区四:英语阅读策略的培养脱离学生主体
英语阅读策略培养脱离学习主体,在平时的教学中常表现为:
教师不告知学生具体的英语阅读策略,学生很长时间才意识到原来在使用某种英语阅读策略。
教师将简单的英语阅读策略复杂化,学生往往不知所云。
教师几种阅读策略多管齐下,并要求学生在短期内掌握,漠视学生的实际水平和能力。
对策:
怎样做才能使初中生全身心投到英语阅读策略的培养中呢?笔者认为,教师应充分认识到初中生作为学习主体的这一特征,可以尝试以下做法:
直接告知学生所使用的英语阅读策略。
用浅显的语言解释某一英语阅读策略并用具体的例子呈现这一策略。
某一阶段的策略训练,以某一英语阅读策略为主,其余阅读策略为辅,重点掌握这一主要的阅读策略
引导学生认识英语阅读策略对提高英语学习效果的意义。
鼓励学生大胆尝试和有意义地使用英语阅读策略。
鼓励学生阶段性地监控和反思自己的学习过程和学习效果,不断调整英语阅读策略以提高英语阅读效果。
设计合适的英语阅读策略调查表,让学生做好阶段性的自我评估。
这些方法均可以落实到平时的英语课堂教学中。学生对英语阅读策略的自我评估调查表,不仅可以客观反馈学生英语阅读策略的落实情况,还可以直接告知学生在平时英语阅读中可以使用哪些好的英语阅读策略。这些是阅读策略课堂教学的有益补充。
参考文献:
1. Anderson, N. J. 《第二语言阅读探索:问题与策略》,外语教学与研究出版社,2004 年
2. Nunan, D. 《体验英语教学》,高等教育出版社,2004年
3.陈琳、王蔷、程晓堂 《英语课程标准解读》,北京师范大学出版社,2001年
4.程晓堂 “导读”,载于 Neil J. Anderson《第二语言阅读探索:问题与策略》,外语教学与研究出版社,2004 年
5.教育部 《义务教育普通高级中学英语课程标准》,北京师范大学出版社,2001 年
6.夏建清 “《牛津高中英语》教材阅读策略版块的问题及应对”,《中小学英语教学与研究》2010年第6期