张国财、白子明、金鑫、洪武
呼伦贝尔市能源管理综合行政执法支队、新巴尔虎右旗荣达矿业 内蒙古呼伦贝尔市 021500
摘 要:某地下矿山企业地处极寒地区,所属各井口分布分散,最远两个井口相距15公里,且各井口高差各异,井下大量疏干水无法回收,只能排至地表淤积,部分疏干水渗透回地下形成循环排水,造成能源浪费。极寒天气下的井下疏干水回收问题一直被列为公司公认的技术难题。本文针对极寒地区复杂矿井疏干水综合回收技术进行了深入研究。
关键词:节能、疏干水、回收
1现状及问题
某公司共有八个采区,20条井口,各井口分布分散,最远两个井口相距15公里,且高差各异,井下疏干水统一收集利用一直未能实现,部分井下疏干水排至地表淤积,渗透回地下形成循环排水,造成能源浪费。而且当地冬季最低温度为-40℃冻土层达到3.5m,地表排水管路冬季无法使用,整体管路深埋联通各个井口投资巨大(管路合计总长约30公里),因此疏干水问题一直被列为公司的技术难题。
2解决思路
为解决地表排水管路无法使用的问题,决定在地下形成统一排水管路,将疏干水汇总至系统总水仓,通过高量程、大流量水泵排至选矿厂高位水池作为生产用水。
具体方案:利用某公司技改工程副井新建排水系统,在井下将所有井口疏干水统一集中回收,汇集至技改工程副井320中段,经过泄水孔流至副井0m中段总水仓,最后通过水泵(型号MD85×12)排至选矿厂用于生产。
3技术创新
3.1停用大河水全面使用疏干水为生产用水
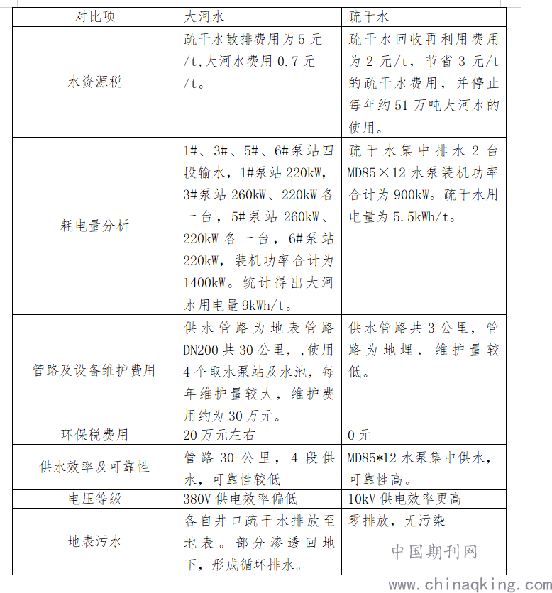
某公司原有生产用水全部使用大河水,疏干水统一回收用于选矿生产用水后即可满足生产使用要求,公司全面停止使用大河水。
使用大河水与疏干水作为生产用水费用对比如下表所示:
.png)
3.2排水管路及水池保暖设施研究
企业所处地区冬季最低温度可达零下40℃,排水管路及水池保暖设施冬季正常运行是疏干水统一回收成功的关键。
水池保温部分:地表中转水池顶所能承载重量有限,所以采用钢结构在池顶上做保护层,回填有保温效果的炉渣进行覆盖。
管路保温部分:集中排水管路沿矿区等高线布置,避免高差过大,弯度过大等现象。当地管道平均埋设深度为3.99m,为节省投资,决定采用保暖设施与深埋相结合的方式,减少埋设深度,经过多次试验确定管路埋设深度为3m,在部分管道上增加岩棉保温,周围回填炉渣等具有保温效果的材料,设置排空管道,出水口等明设管道采用电伴热保温,防止冰冻。
部分管道位置采用电伴热的管道保温和防冻,电伴热温度梯度小,热稳定时间较长,适合长期使用,其所需的热量(电功率)大大低于电加热。电伴热具有热效率高,节约能源,设计简单,施工安装方便,无污染,使用寿命长,能实现遥控和自动控制等优点。
.png)
3.3补偿器失效现象研究
企业所处地区冬季与夏季温差为80℃,管道由于温差、水压冲击会产生轴向、角向、侧向及其组合位移,通常加装补偿器来防止管路受应力破坏。安装后发现在阀门前转弯处加装的补偿器经常出现失效损坏现象。
为解决这一问题做了以下研究:
.png)
管道受到内压推力(变形力)与补偿器弹性反力的共同作用
计算公式:F=Fp+Fm=A×P×102+K×△L=113786.4N
其中:F-总受力(N);Fp-内压推力(N);Fm-补偿器弹性反力(N);A-波纹管有效面积(cm2);P-设计压力(MPa);K-补偿器刚度。
通过计算得出现有补偿器拉杆(M12)承受的拉应力远超过了许用应力,发生螺纹失效。
改进措施:(1)波纹管拉杆加粗,由原来的M12更换为M20,并采用双螺母放松。(2)补偿器前段安装固定支架减少对补偿器的冲击。
4.结论
通过疏干水综合回收利用技术的应用,实现了地下矿山企业井下疏干水的地表零排放,降低了环保税费用,每年减少使用用于生产的大河水约51万吨,给企业带来了巨大的经济效益。
参考文献
[1]规划与节能工业手册,北方工业出版社2020,434-483.
[2]中国能源学院,中国节能设备[M],北京:现代能源出版社,2019
[3]王运敏,中国节能节电实用手册(第3版,上册)[M].北京:科学出版社,2019
[4]黎佩琨,矿山节能装备(第4版)[M].北京:中国能源出版社,2020