依那普利的不良反应

发表时间:2021/4/2   来源:《医师在线》2020年11月22期   作者:范潘荣
[导读] 依那普利的不良反应


范潘荣
(上海市宝山区大场镇第三社区卫生服务中心;上海200436)

摘  要:  高血压治疗多样化,为临床合理用药,了解依那普利不良反应的发生情况,为临床用药提供参考。方法:在中国医院知识仓库期刊全文数据库中检索2003年1月--2008年7月有关依那普利不良反应报道的文献,对150例不良反应进行分析。 依那普利可致多个系统的不良反应,除2例设用大剂量外,均用正常使用剂量范围内,且多数于服药后1-4周内发生。主要不良反应为咳嗽,其次为皮疹、胸痛、心动过速、眩晕、头痛、疲乏、心悸。亦有低血压、腹痛、瘙痒、皮疹、血管神经性水肿、感觉异常、肌肉痉挛、肾功能损害等。其中有1例致顽固呕吐。多数病例停药后即可恢复。 依那普利的不良反应类型较多,临床使用时应予注意,建议从小剂量开始逐渐加量,并密切观察。
关键词:高血压,依那普利,不良反应
1  高血压
  是一种以动脉压升高为特征,可伴有心脏、血管、脑和肾脏等器官功能性或器质性改变的全身性疾病,它有原发性高血压和继发性高血压之分。高血压发病的原因很多,可分为遗传和环境两个方面。环境因素包括饮食、体重、避孕药、睡眠呼吸暂停低通气综合征、年龄、食盐和环境职业等方面。
1.1  发病机制
1.1.1  交感神经系统活性亢进
  在高血压的形成和维持过程中交感神经活性亢进起了极其重要的作用。长期处于应激状态如从事驾驶员、飞行员、医师、会计师等职业者高血压患病率明显增高;高血压患者经l~2周休息,血压大多可降低。原发性高血压患者中约40%循环中儿茶酚胺水平升高,肌肉交感神经冲动增强,血管对去甲肾上腺素反应性增加,心率加快。长期的精神紧张、焦虑、压抑等所致的反复的应激状态以及对应激的反应增强,使大脑皮质下神经中枢功能紊乱,交感神经和副交感神经之间的平衡失调,交感神经兴奋性增加,其末梢释放儿茶酚胺增多,从而引起小动脉和静脉收缩,心输出量增加,还可改变正常的肾脏一容量关系,使血压升高。(1)
1.1.2  肾性水钠潴留
1.1.3  肾素-血管紧张素-醛固酮系统激活
1.1.4  细胞膜离子转运异常  
1.1.5  胰岛素抵抗
1.2  高血压的分类
  从医学上来说,高血压分为原发性和继发性两大类。高血压是常见的心血管疾病,以体循环动脉血压持续性增高为主要表现的临床综合征。(2)高血压病因不明,称之为原发性高血压,占总高血压患者的95%以上。继发性高血压是继发于肾、内分泌和神经系统疾病的高血压,多为暂时的,在原发的疾病治疗好了以后,高血压就会慢慢消失。按WHO的标准,人体正常血压为收缩压≥140mmHg和(或)舒张压≥90mmHg,即可诊断为高血压。收缩压在140~159mmHg和(或)舒张压在90~99mmHg之间为轻度高血压。正常人的收缩压随年龄增加而升高,故高血压病的发病率也随着年龄的上升而升高。
  
1.3  高血压病降压药物治疗
  根据病情合理使用降压药物,使血压维持在正常或接近正常水平,对减轻症状,延缓病情进展以及防止脑血管意外、心力衰竭和肾功能衰竭等并发症都有作用。降压药物种类很多,各有其特点,目前趋向于作用持久,服用次数减少的长效制剂或剂型,以方便病人服用。 根据各种药物的作用和作用部位可将抗高血压药物分为下列几类。
1.3.1  利尿降压药   
  利尿降压药如氢氯噻嗪,早期是通过排钠利尿,减少细胞外液容量及心输出量而间接降压;长期用药所致的降压效应可能是通过持续降低体内钠离子浓度及降低细胞外液容量而降低血管阻力。(3)作为基础降压药用于各型高血压,常与其他降压药合用,以增强疗效和减少不良反应。   
1.3.2  交感神经抑制药  
  肾上腺素受体阻断药:如普萘洛尔等。普萘洛尔:减少心输出量,抑制肾素释放,在不同水平抑制交感神经活性(中枢部位、压力感受性反射及外周神经水平),增加前列环素的合成等。(4)临床用于轻、中度高血压,对心输出量偏高或血浆肾素水平偏高的高血压疗效较好。主要不良反应为支气管收缩、心脏过度抑制和反跳现象,长期用药不能突然停药。其他药物:阿替洛尔、拉贝洛尔、卡维地洛。
1.3.3  肾素-血管紧张素系统抑制药   
  血管紧张素转换酶(ACE)抑制药:如卡托普利等,血管紧张素转化酶抑制药:如卡托普利,抑制血管紧张素I转化酶活性,减少血管紧张素Ⅱ生成及醛固酮分泌,缓激肽的降解减少,降低血压。(5)适用于各种类型高血压,合并胰岛素抵抗、左心室肥厚、心衰、急性心肌梗死等高血压患者。不良反应有咳嗽、血管神经性水肿等。其他药物:依那普利。
  血管紧张素Ⅱ受体阻断药:如氯沙坦等。与AT1受体选择性结合,对抗血管紧张素Ⅱ的绝大多数药理作用,从而降低血压。可用于各型高血压。(6)   
1.3.4  钙拮抗药   
  钙拮抗药如硝苯地平等,通过减少细胞内钙离子含量而松弛血管平滑肌,进而降低血压。(7)用于轻、中、重度高血压以及高血压伴有糖尿病、哮喘、高脂血症、肾功能不全或心绞痛患者。其他药物:尼群地平、拉西地平、氨氯地平。
2  依那普利的综述

    依那普利本品为血管紧张素转换酶抑制剂(ACEI)。口服后在体内水解成依那普利拉,对血管紧张素转化酶起强烈抑制作用,降低血管紧张素Ⅱ的含量,造成全身血管舒张,血压下降,用于治疗高血压。
  基本信息
 

  分子式:C20H28N2O5   
  药物别名:益压利,恩纳普利,依纳普利,苯丁脂脯酸,苯丁酯脯酸,苯脂丙脯酸,苯酯丙脯酸,依拉普利,依那林。   
  药物类别:抗高血压用药。   
  所属类别:血管紧张索I转换酶抑制药。   
  剂型规格:片剂:5mg/片,10mg/片,20mg/片。   
  本品为血管紧张素转换酶抑制剂(ACEI)。口服后在体内水解成依那普利拉,对血管紧张素转化酶起强烈抑制作用,降低血管紧张素Ⅱ的含量,造成全身血管舒张,血压下降,用于治疗高血压。
  降压,本品在肝内水解为依那普利拉,成为一种竞争性血管紧张素转换酶抑制剂,使血管紧张素Ⅰ不能转换为血管紧张素Ⅱ,结果血浆肾素活性增高,醛固酮分泌减少,血管阻力减低。依那普利拉还干扰缓激酞的降解,同样使血管阻力降低。本品虽被认为主要通过抑制肾素-血管紧张素-醛固酮系统而降低血压,但对低肾素活性的高血压也有效。   
  减低心脏负荷,心力衰竭时本品扩张动脉与静脉,降低周围血管阻力或后负荷,减低肺毛细血管嵌压或前负荷,也降低肺血管阻力,从而改善心排血量,使运动耐量时间延长。本品为血管紧张素转换酶抑制剂。口服后在体内水解成依那普利拉,对血管紧张素转化酶起强烈抑制作用,降低血管紧张素Ⅱ的含量,造成全身血管舒张,血压下降,用于治疗高血压。
  初始剂量为每日5~10mg,分1-2次服用,肾功能严重受损病人(肌酐清除率低于30ml/min)为每日2.5mg。根据血压水平可逐渐增加剂量,一般有效剂量为每日10-20mg,每日最大剂量不超过40mg。
2.1  依那普利的不良反应

    依那普利为第二代血管紧张素转换拟制剂在体内水解为依那普利拉而强烈拟制血管紧张素转换酶,降低血管紧张素II含量,造成全身血管舒张,引起降压。此药半衰期为11h,1日口服2次,2天后依那普利与血管紧张素转换酶结合达到稳态。此药主要治疗原发性高血压,因能降低血压,并可预防或逆转左心室肥厚,是治疗高血压的第一线药物。此药主要由肾脏排泄。虽其临床耐受性好,但仍存在多种不良反应。(8)
    依那普利是一种血管紧张素转换酶抑制剂(ACEI),但是,这类降压药也有不足之处,在个别的病人中会出现令人烦恼的不良反应——干咳。(9)干咳的产生是因为这种药物在抑制血液中血管紧张素I转换成具有很强收缩血管作用的血管紧张素II的同时,也抑制了另外叫缓激肽酶II的物质,使得缓激肽增加引起咳嗽。这种情况只要停药后就会消失。 由于每个人对药物敏感性不同,大多数病人则不会出现这种情况。即使出现干咳现象,也有轻有重。有些人随着服药时间的延长,干咳会自行消失,有些人则难以忍受。 如果患者出现的干咳症状不是很严重,平时能够耐受,不影响您的工作和休息,降压效果又好。则不必调换其他的降压药。但如果干咳非常严重,那最好换药。患者可以选用与ACEI作用类似的血管紧张素Ⅱ受体拮抗剂(ARB,俗称沙坦类降压药),如氯沙坦(科素亚)、伊贝沙坦(安博维)、缬沙坦(代文)等。
2.2依那普利的不良反应的研究
2.2.1  资料与方法
  在中国期刊全文数据库中对2003年1月--2008年7月有关依那普利不良反应报告的文献进行检索,共检出150篇文献,根据药品和可疑不良反应间因果关系分析评价的原则和标准,从中选取100篇文献报道的150例不良反应,并对其进行分析统计和分析。
2.2.2  结果
  性别与年龄  150份病例中女性76例50.6%,男性74例49.33%,性别比较无显著差异。年龄20-80岁,多集中在40-70岁,与依那普利适应症的发病年龄段基本相符。
 
  用药剂量除2例误用大剂量(1例为误服大剂量致上消化道大出血,1例为误服大剂量致意识障碍),其他病例所用剂量为成人5-10mg,1-2次/d,均在正常使用剂量范围内。
 
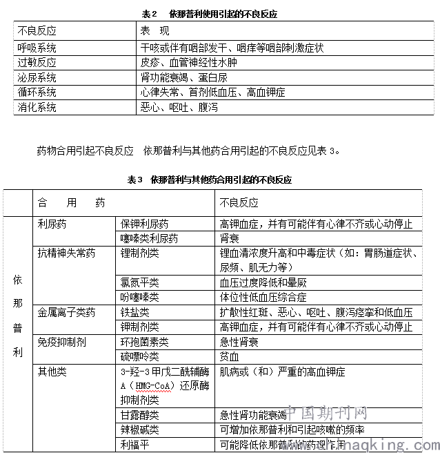
  不良反应类型  依那普利致不良反应的类型见表2。

2.3 依那普利的不良反应的讨论
   由表2分析,干咳是依那普利最主要的不良反应,在其他ACEI药物中干咳亦为主要不良反应。咳嗽为ACEI类药物常见副作用,发生率为3%-22%。咳嗽发生的机制为ACEI类药物抑制了激肽酶II活性,减少缓激肽的降解,从而使支气管上皮内缓激肽、P物质、前列腺素增加,从而诱发咳嗽。与咳嗽发生率相关的因素有:药物的剂量(剂量大者发生率高)、性别(性别患者发生率高)以及是否吸烟(吸烟者发生率高)。咳嗽出现的时间为服药后3-6周,咳嗽表现为干咳,夜间重,咳嗽不重者可继续服药,咳嗽持续、剧烈者需停药,可改用血管紧张素II受体拮抗剂。
    血管性水肿较为罕见,发生率>1%,常见于首次用药或治疗最初24h以内者,一旦疑为药物致血管性水肿,应终生避免应用所有的ACEI类药物。
    依那普利对慢性肾功能不全的患者具有长期的肾脏保护作用,但在治疗初期血清肌酐有所升高,提示有可能使肾功能不全加重。血清肌酐的升高多在用药后2-4周,4周后趋于平稳。依那普利致肾损害或加重的机理可能与肾素-血管紧张素系统维持正常肾小球内压和肾小球滤过率的作用受到阻断有关。对于已有肾实质病变、缺血性肾病和严重肾功能不全患者应禁用。合用利尿剂、非甾体抗炎药时应减小剂量,谨慎使用。
    依那普利首剂低血压多发生于使用利尿剂、限钠等存在低血容量者,首次使用此类药物时应避免应用于低血容量患者。
    近年来,患高血压、冠心病的老年人服用依那普利片已成为降压药的首选药物,老年人因器官功能衰退,药物的不良反应产生的几率就大一些。(10)服用依那普利片剂干咳的发生机制可能与缓激肽诱导支气管收缩有关,干咳为刺激性的,常在夜间发生并加剧,女性多发,老年人常见。长期服用依那普利患者处于低血压状态而易导致冠状动脉供血不足引起心律失常。依那普利片剂还存在其他类型的不良反应,所以患者在用药期间要密切观察其药物反应并注意用药剂量和药物与药物之间的相互作用等,已达到安全有效的治疗目的。
    依那普利抑制醛固酮释放的作用可致血钾升高,与保钾利尿剂合用更易发生高钾血症。文献报道9例高钾血症不良反应中4例与螺内酯、安体舒通合用,致血钾升高及房室传导阻滞。说明与保钾利尿剂合用应注意监测血钾。由表3分析,依那普利与保钾利尿剂联用可能引发高钾血症,并可能伴随心律不齐或心动停止,因为依那普利引起的醛固酮水平的降低可以与保钾利尿剂引起的钾潴留协同地产生高血钾。尽管血清钾的升高通常较微小,但高血钾症状确实可能出现,特别是肾功能受损或补钾的患者。因此,此二类药物联用应密切监测血钾,必要时停用或调整任一种药物的剂量。依那普利与噻嗪类利尿剂联用可能较单独应用依那普利更快地导致肾衰。老年人及已有肾功能损害的患者并用依那普利与噻嗪类利尿剂应加强监测神功能。怀疑发生不良反应时,应立即停用一种或两种药物。
    依那普利和锂制剂联用会出现锂血清浓度升高和中毒症状。如:胃肠道症状、尿频、肌无力、烦躁、运动失调、构语障碍、困倦、感觉迟钝、震撼、精神错乱等。因为从药理学角度看,依那普利对分布容积的减少,对肾功能的破坏以及对肾素-血管紧张素-醛固酮系统的干扰,可导致锂的蓄积和中毒。回顾性研究显示,锂清除率的变化与血清肌酸酐浓度的变化有关。建议接受这种药物联用的患者,尤其是肾功能受损的患者,应严密监测锂制剂类的血清浓度,必要时调整锂制剂用量或停用依那普利。依那普利与氯氮平类合用可能导致血压过度减低和晕厥。因为氯氮平类和依那普利的药理作用具有相加或协调性,氯氮平可引起直立性低血压,与抗高血压药合用时,可致严重低血压。应用降压药的患者,氯氮平类的初始剂量应较小,密切监测可能出现的低血压症状,降压药可减量。依那普利与吩噻嗪类联用,可能会产生协同地降压作用,导致体位性低血压综合症。氯丙嗪(CPZ)或其他吩噻嗪类药物所引起的直立性低血压,一般是短暂而温和的。但是,但氯丙嗪与依那普利联用时,可能引起严重的直立性低血压。提示氯丙嗪与依那普利联用应谨慎,需监测卧位及站立时血压,并相应调整依那普利的剂量。
  依那普利和铁盐类联用可增强铁盐类注射给药的全身性不良反应。如扩散性红斑、恶心、呕吐、腹部痉挛和低血压。一例男性患者,连续3d静注铁剂,未发生不良反应,在服用依那普利5mg/d后的 第2天,注射铁剂不久,即出现不良反应,在以后10d的铁剂治疗中,停用依那普利后屋不良反应,治疗后依那普利可重新安全使用,另两名女性患者在进行静脉铁剂治疗前,已接受依那普利治疗6-12个月,20mg/d分别在铁剂注入后1h内、第4天出现不良反应。此相互作用机理不明,但已知ACEI可减少缓激肽及P物质的降解,可能增强过敏反应。怀疑有相互作用时,应停用两者中的一种药物。依那普利与钾制剂类联用可引发高钾血症,并可能伴随心律不齐或心动停止。因为ACEI能降低醛固酮的循环,而醛固酮则使钾滞留降低钾的肾排泄。联用此二药时应谨慎,建议密切监测血清钾,必要时调整钾制剂类用量。
    依那普利与环孢菌类联用可引起急性肾衰。有报道,两名患者在肾移植后的多种药物治疗中,同时使用依那普利和环孢菌素,结果出现急性肾衰,而在以依那普利代替阿替洛尔前,两名患者肾功能均较稳定。一名患者在10d内,另一名在6周后发生肾衰竭。两名患者均无排斥反应或移植肾血管狭窄。一名患者在停用环孢菌素和依那普利后,肾功能逐渐恢复到基线水平,另一名患者在停用依那普利并减少环孢菌素剂量(从350mg/d减至250mg/d)后,肾功能也逐渐恢复。有环孢菌素引起的输入血管收缩可能使并用依那普利引起肾衰竭的原因。如怀疑有相互作用,可停用依那普利与环孢菌素类,必要时也可减量使用环孢菌素类。依那普利与硫嘌呤类联用可能导致贫血,原因尚不清楚。
  依那普利与HMCCoA-R抑制药类联用可能导致肌病或(和)严重的高血钾症。因为洛伐他汀可导致肌病,伴或不伴有血浆肌酸酐激酶和钾浓度升高。ACEI可以增加血清钾水平,患有肾功能减退、糖尿病,或合用其他保钾药的患者尤其如此。依那普利与甘露醇类合用时可能导致急性肾功能衰竭。一名用地尔硫卓治疗缺血性心脏病且用依那普利治疗高血压病的50岁男性患者,进行颈动脉内膜切除术后出现颅内水肿,连续6h静注甘露醇200mg,3次/d。甘露醇治疗后的第4、6天。血清肌酐从术前的113mg/dL分别上升至516mg/dL和715mg/dL,尿量大减,超声检查没有肾血栓栓塞。停用甘露醇和依那普利,给予呋塞米,一天内出现多尿。出院时,肾功能接近正常。合并使用甘露醇也依那普利分别引起入球小动脉收缩及出球小动脉扩张所造成的。
    依那普利与辣椒碱类联用可增加ACEI引起咳嗽的频率。在一项病例报告中,一名患者曾接受依那普利治疗数年,未出现呼吸道副作用,但在每次下肢涂抹0.075%辣椒碱软膏后,便出现咳嗽。依那普利与利福平类联用可能降低依那普利的药理作用。1例主动脉瓣修复体术后的35岁原发性高血压男性患者,因患布氏杆菌病,加用利福平600mg/d,链霉素和土霉素,原用药为依那普利30mg/d。第4天起患者血压升至180/115mmHg,而其基线水平为164/104mmHg。停用利福平4d后再用。在停用利福平的第4天和恢复用药5d之后,分别测定依那普利及其活性代谢产物,依那普利的血药浓度。依那普利的药时曲线下面积没有显著变化,但是依那普利拉0-7hAUC在用利福平时明显减低(166h·ng/mL vs 241h·ng/mL)。如联用应监测患者的反应,怀疑有相互作用时,应适当增加依那普利的剂量。
3  总  结
  由本文统计结果看出,依那普利的不良反应类型较多,其发生与性别、年龄和剂量关系不明显,多数在用药后短期内即可发生。除干咳发生率较高外,其他不良反应较少发生。联合用药应监测患者的反应,怀疑有相互作用时应适当调整剂量。建议临床应用时从小剂量开始,逐渐加量。对于同时患有高血压、心脏病等多种心血管疾病和伴有糖尿病等病情复杂的患者,应根据其病理状况谨慎用药,尽可能地减少不良反应的发生。
   
4  参考文献
  (1)雍霞  马建明,非洛地平联合倍他乐克治疗中青年高血压病的临床观察  医师进修杂志,  2005年,S1期,11-13
  (2)孙凤,社区高血压综合干预研究  中国优秀博硕士学位论文,2006年,11期,3-5
  (3)马忠敏,利尿降压药的药理作用  新乡医学院学报,1986年,3期,21-22
  (4)刘迎午  黄体钢,α肾上腺素受体阻断药在高血压治疗中的应用  中国现代神经疾病杂志, 2007年,3期 35-37
  (5)李鹏  吴树金,卡托普利对对氧磷所致血管内皮损伤的保护作用及机制探讨  中南药学,  2007年, 5期? 6
  (6)闫莉,α-1肾上腺素受体自身抗体在原发性高血压患者血清中的分布及其对血管功能的影响  山西医科大学, 2009年, 9期,28-30
  (7)黄枝优,二氢吡啶类钙拮抗药治疗高血压病的利弊  医药导报,2002年,6期,6-7
  (8)李建平 霍勇,马来酸依那普利叶酸片降压、降同型半胱氨酸的疗效和安全性  北京大学医学报,2007年,6期,22-23
  (9)周焱,血管紧张素转化酶抑制剂治疗高血压的循证医学研究  四川大学,2003年,11期,40-41
  (10)丁进,服用依苏片剂致不良反应2例  中华医学研究杂志,2005年第五卷,12期 6-7

投稿 打印文章 转寄朋友 留言编辑 收藏文章
  期刊推荐
1/1
转寄给朋友
朋友的昵称:
朋友的邮件地址:
您的昵称:
您的邮件地址:
邮件主题:
推荐理由:

写信给编辑
标题:
内容:
您的昵称:
您的邮件地址: