廖兴剑
(中铁第六勘察设计院集团有限公司 天津 300308)
摘要:山岭隧道施工时常会遇到突涌水灾害,严重威胁施工安全,如何对突涌水灾害提前进行风险评估及防控是隧道工程中面临的难点问题。论文通过对隧道已发生突涌水灾害的案例分析,进行山岭隧道突涌水评估及防治措施研究。本文主要针对山岭隧道的工程地质特点及设计、施工方案,参照相关提出的山岭隧道突涌水风险防控措施,通过隧道风险评估提出的突涌水风险等级标准,对不同风险等级进行了总结和分析,系统的从超前预报、开挖施工、辅助施工、突水涌泥量监测、应急与演练等方面提出山岭隧道突涌水风险防控措施。应用提出的隧道突涌水风险评估模型进行隧道突涌水风险评估,根据风险评估提出的风险等级后提前采取风险防控措施,可以降低隧道施工期间突涌水发生的概率。在风险评估及防控措施不能完全保证灾害不发生的情况下,提出了突涌水灾害处治措施建议。
关键词:山岭隧道;突涌水灾害;风险防控;灾害处治;
1引言
进入21世纪,我国隧道工程数量急剧增多,越来越多的长大山岭隧道得到修建。山岭隧道在修建过程中会穿越各种地质复杂的段落,施工中可能产生各种地质灾害。常见的隧道施工地质灾害有地陷、坍塌、大变形、岩爆、瓦斯、突涌水等。其中,隧道突涌水是其中典型的地质灾害。
突涌水灾害已发生在大量修建的公路隧道中。广安至重庆高速公路华蓥山隧道在施工期间发生了十次以上的突涌水事故,突涌水期间伴随着大量的涌泥涌砂,涌水量最大值高达 14300 m3/ d,延误了隧道工期; 大瑶山隧道在经过F9断层时,断层上盘压碎围岩及支护措施,造成了地表塌陷、塌方和涌水灾害;军都山隧道在施工至围岩节理裂隙发育段时出现了大量泥砂石流灾害;家竹管隧道在施工中洞内多处出现岩溶管道破裂造成的突涌水,由于突涌水段相对地势较高,洞内地下水无法自行流出洞口,导致隧道多次被淹没,机械设备损坏严重。新庄隧道施工至K30+512段时,右侧拱顶出现塌方,形成高度约3米,宽度约3米的空洞,地下水在塌方段涌出,涌水量约300m3/d,如图 1所示。
图1 新庄公路隧道掌子面高压涌突水
铁路隧道中发生的突涌水灾害也不尽其数。成都至昆线铁路修建过程中有90%以上的隧道都发生了不同程度的突涌水,沙木拉达隧道总涌水量高达19550m3/d,在运营期间衬砌也发生过病害;北京至广州铁路的南岭隧道,涌水量最大高达81000m3/d;南宁至昆明铁路的草庵隧道在隧道施工期间出现了几次大规模的突涌水,并伴有坍塌,涌水量最大时为6500 m3/ d;襄阳至重庆铁路的大巴山隧道在施工至灰岩含水段时,开挖出了一溶洞导致了突涌水,迫使施工中断了3个月;宜万铁路某隧道修建过程中掌子面出现高压突涌水,造成大量经济损失,如图2 所示。
图2 宜万铁路某隧道掌子面高压涌突水
现阶段对隧道的修建要保证快速、安全、经济,而消除隧道施工中的突涌水灾害能够引导快速施工,保证人生安全。隧道出现突涌水的原因各不相同,既有地质方面的原因,也有隧道前期设计以及施工的影响,还有现场施工人员的重视度不够。对山岭隧道突涌水事故的处治国内外已经有了丰富的经验,但是对突涌水处治工作还停留在“排堵结合”阶段,相关的科研工作和对隧道突涌水处治的规范制定还不完善。因此,对突涌水灾害的评估、防控、系统性处治工作已经成为隧道界长期研究的课题。
2隧道突涌水风险防控措施
2.1 隧道突涌水极高风险(Ⅳ级)具体防控措施建议
针对于突涌水极高风险下的防控措施,需要综合采用多方面手段。隧道突涌水极高风险(Ⅳ级)作为最高的风险等级,其发生事故的风险较高,且一旦发生事故,危害严重。在对隧道突涌水泥极高风险(Ⅳ级)进行地质预报时,采用长、中、短距离预报相结合的形式,并进行钻孔验证;此外,在辅助施工措施、开挖中观察措施、开挖作业、抽排水措施、应急救援措施等方面均需合理控制,预防隧道突涌水。
(1)超前地质预报
极高风险(Ⅳ级)应着重加强超前地质预报工作。长距离物探一般采用TSP手段进行,探测距离为 100m~120m;中距离可以利用瞬变电磁仪,探测距离为20m~100m,短距离可以利用地质雷达,探测距离为15~20m。针对于掌子面前方水体的探测,可采用红外线探水的方式进行,有效距离为30m。之后必须采用超前钻孔的方式进行验证,钻孔数一般为3~5 个,钻孔长度为30m~50m,平均深度要在40m以上。
(2)辅助施工措施
对于在极高风险(Ⅳ级)下的施工辅助措施,应根据地质情况进行讨论选择合适的施工方法。在特殊地质条件下可综合采用多个措施相结合的方式进行。当采用排水措施不会对环境造成显著影响时,可利用排水孔进行排水。排水孔长度要保证能够疏干掌子面后的地下水,环向间距可以控制在0.5m~1.0m。如若遇到困难可设置集水坑。在水量较大时可采用泄水洞进行排水,泄水洞可采用全断面爆破开挖施工,引水横通道可采用机械开挖,个别部位爆破为辅的施工方法,开挖后人工挂设钢筋网,C20混凝土喷锚支护。泄水洞采用 C30钢筋混凝土模筑衬砌,横通道采用C20或C25混凝土模筑衬砌。
在地下水补给充分时可以考虑采用注浆堵水的方式进行。一般情况下都采用水泥-水玻璃浆液进行注浆,浆液浓度根据不同的围岩情况进行选择,可以采用如下配比:C:S=1:(0.6~1.0),水泥浆水灰比 0.8:1~1:1,水泥采用42.5 普通硅酸盐水泥,水玻璃模数2.8,水玻璃浓度35~42Be。注浆压力应为静水压力0.5~1.5MPa,如果采用纯压力注浆。注浆孔应由掌子面向开挖方向呈辐射状,钻孔布置成圈形,内外圈按梅花形排列,浆液扩散半径1.0~2.0m,孔底间距不大于3.0m。在硬岩条件下注浆分段长度宜为3.0~5.0m,软岩条件下注浆分段长度宜为 1.0~2.0m。分段最大长度不超过 5m,每段需留止浆盘。
对于超前支护措施,在采用超前大管棚时,可利用 C25 混凝土作为管棚导向墙,采用 Φ108 无缝钢管,环向间距不大于0.4m,纵向搭接长度不小于3m。在采用超前小导管时,可采用双层 Φ42无缝热轧钢管制成的小导管,前端加工成锥形。纵向搭接长度应不小于 1.5m,导管长度5m,每环约40 根,环向间距约 0.4m,外插角45°,双层小外插角为10~15°,可在管内插入小于导管直径的螺纹钢筋增加受力。
(3)开挖中观察措施
在开挖过程中,应着重注意岩体是否有斑锈状且环向滴水渗水、岩性突变、突遇断层破碎带且变潮、临近富水断层下盘泥岩页岩等隔水层明显软化、钻孔涌水量剧增、掌子面空气变冷或出现雾气、非断层破碎带出现岩层内牵引现象或内倾小断层,附近岩层已发生氧化现象等突涌水前兆。如若发现,应及时进行处理。
(4)开挖作业
开挖作业中,可采用三台阶法,必要时可采用环形导坑预留核心土开挖法、双侧壁导坑法进行开挖。每次循环进尺宜为0.5m~1.0m,当围岩不稳定时喷10cm厚 C20 混凝土进行封闭,并根据监控量测结果调整支护参数,如加密初期支护钢筋网(20cm×20cm)、减小钢拱架间距(通常不宜大于50cm)、采用全环 I18工字钢钢拱架、加强二次衬砌(采用钢筋混凝土衬砌,衬砌厚度不小于50cm)等。如若遇到基础较软的情况时,可采用C20 混凝土换填,并设置排水沟。
对于Ⅳ、Ⅴ级围岩,仰拱与开挖面间距不宜大于40m,封闭成环距离不宜大于 35m,二次衬砌距离掌子面不宜大于设计规定,且应在仰拱混凝土强度达到设计值 70%时尽快施作闭合。爆破的药量应根据断面大小、开挖进尺和炮眼密度等参数进行计算,爆破时应控制药量使爆破为弱爆破。
2.2 隧道突涌水高度风险(Ⅲ级)具体防控措施建议
在高度风险(Ⅲ级)下,总体上讲,事故发生可能性相对较高,事故造成预估损失相对较大。因此,仍然需要加强对于防控措施的重视程度。在对隧道进行防控时,主要针对超前地质预报、施工辅助措施、观察措施、开挖作业、应急措施等方面加强防控。
(1)超前地质预报
隧道突涌水(Ⅲ级)在超前地质预报方面的防控措施建议与隧道突涌水极高风险的防控基本相同,可参照执行。需要注意的是,根据超前地质预报结果,可以考虑采用超前钻孔的方式进行验证,钻孔数一般为1~3 个,平均深度要在30m以上。
(2)辅助施工措施
对于在高度风险(Ⅲ级)下的施工辅助措施,应根据地质情况进行讨论选择合适的施工方法,通常应依据设计文件要求采用相应的辅助措施,在遇到特殊情况时,可以参考极高风险下的防控措施建议。
需要注意的是,在高度风险下,可以考虑利用采用水泥-水玻璃双液浆进行周边深孔预注浆,浆液浓度应根据岩体条件加以调整。浆液扩散半径不大于2.0m,孔底间距不大于3.0m。注浆分段长度宜为5.0~6.0m,分段最大长度不超过8m,每段需留止浆盘。
(3)开挖中观察措施
开挖中对于掌子面突水涌泥预兆的观察可以参照极高风险下的建议,如若发现,应及时进行处理。
(4)开挖作业
开挖作业中,可采用台阶法进行开挖,台阶长度为10m~15m,即短台阶法,并缩短闭合时间,特殊情况下可采用环形导坑预留核心土开挖法、双侧壁导坑法进行开挖。在Ⅳ级围岩下单次进尺不宜超过2.0m,当围岩为Ⅴ级时单次进尺不宜超过1~2 榀钢拱架。此外,可根据实际开挖情况对二衬结构进行加强,如采用钢筋混凝土衬砌等。仰拱与掌子面的距离、二次衬砌形成闭合断面与掌子面的距离应该严格遵循规范要求。
2.3 隧道突涌水中度风险(Ⅱ级)具体防控措施建议
在突水泥风险为中度风险(Ⅱ级)时,风险发生的概率总体不是很高,但发生可能性也较大。主要应加强超前地质预报、开挖作业、辅助施工措施等方面的控制措施。
(1)超前地质预报
中度风险下(Ⅱ级)的施工需要在超前地质预报工作的配合下进行。长距离物探可采TSP手段进行,探测距离为120m~150m;短距离下可以利用地质雷达,探测距离为 15~30m,每段至少搭接 5m。根据探测结果,可以考虑采用超前钻孔的方式进行验证,采用浅孔钻探方式进行验证,平均深度要在 10m 以上。
(2)辅助施工措施
对于在中度风险(Ⅱ级)下的施工辅助措施,应严格遵循施工安全规范,根据地质情况进行讨论选择合适的施工方法。此外,可以根据实际情况需要讨论是否需要施作超前支护以及超前预加固措施。当掌子面前方需要进行注浆堵水时,可利用超前小导管注浆,纵向搭接长度应不小于 1.0m,导管长度4.0m,环向间距0.5m。
(3)开挖作业
隧道开挖断面与进尺应根据设计文件与现场情况进行判断,根据设计文件要的求选择合适的进尺与爆破用量,在条件允许的情况下应采取光面爆破。当地质条件较差时,应讨论改变施工方法与开挖措施。在隧道开挖后应迅速喷射混凝土,及时进行封闭支护,并在强度达到设计强度70%后方可进行下一循环,对于不良地质段,应讨论是否缩小钢拱架间距或其
他临时支护措施。仰拱与掌子面的距离、二次衬砌形成闭合断面与掌子面的距离应该严格遵循规范要求。
(4)开挖中观察措施
开挖中对于掌子面突涌水预兆的观察可以参照高风险下的建议,如若发现,应及时进行处理。
3. 隧道突涌水灾害处治建议
在山岭隧道施工期间,当突涌水灾害发生时,釆取的处治手段主要包括:超前钻孔排水、超前小导管注浆堵水、超前围岩预注浆堵水、井点降水等。如果对突涌水灾害完全采用注浆封堵的方式来进行处治,从隧道围岩稳定性和施工技术方面考虑都不合理,若完全采用排水的方式则会改变地下水的运动途径,破坏生态环境,因此隧道突涌水灾害处治应采用“以堵为主,堵排结合”的技术方针。
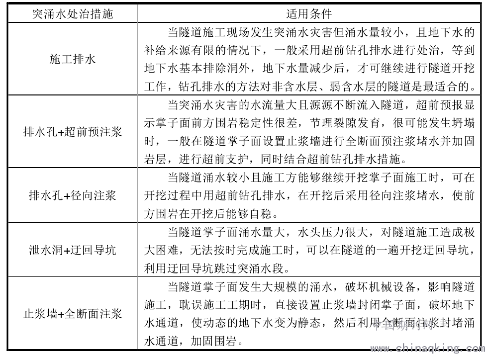
注浆堵水加固是目前针对山岭隧道突涌水处治使用范围最广的一种保证隧道施工安全的主要辅助工法,隧道注浆堵水加固方案主要包括超前预注浆和后注浆两种。预注浆包括全断面超前预注浆、径向注浆和局部超前预注浆三种。后注浆是指在开挖施工及初期支护完成后,对不能满足工程质量要求时而采取的一种注浆措施,主要包括径向注浆、局部注浆和补充注浆三种。注浆方案的选择主要参考现场进行的超前地质预测预报资料成果,对隧道不同的突涌水情况,根据隧道现场的涌水量大小提出了不同的处治措施,如表1所示。
表1 山岭隧道突涌水处治技术措施
.png)
4.结束语
本文针对不同风险级别的突涌水,制定了相应风险级别的突涌水防控措施,同时对突涌水的处治措施,提出了根据隧道涌水量的大小和形成原因采取不同的处治措施的建议。
(1)隧道突涌水防控主要由超前地质预报与施工控制两个方面的内容组成。对于不同的风险级别,均应采取超前地质预报措施,其中危险级别越高,所采取的地质预报措施手段应更加丰富,对不同预报方法进行对比,从而提高预报的准确性。施工阶段,应遵守相应的安全施工原则,注重注浆支护及钻孔排水工作,当危险级别较高时,应尽量选择旱季施工,并在施工时采取堵排结合,加强超前支护的施工措施。
(2)对于较大的隧道突涌水段,应采用超前帷幕注浆堵水处治方案,在隧道开挖段外形成全封闭堵水固结环,防止突涌水事故。对于突涌水较小的隧道,采用超前小导管注浆或局部径向灌浆就足够了。在水压高、含水量大的地段,发生突发性突涌水的可能性较大,当超前帷幕注浆不能完全封堵地下水时,可同时采用钻孔排水、导坑排水等措施进行处治。
参考文献
[1]陈绍林,李茂竹. 四川广安渝重庆高速公路华蓥山隧道岩溶突水的研究与整治[J].岩石力学与工程学报,2002(09):1344-1349.
[2]马环宇. 丽攀高速公路新庄特长隧道涌水及塌方病害工程地质分析与防治对策研究[D].西南交通大学,2010.
[3]余家乐. 沪蓉西高速公路龙潭隧道左线出口段注浆方案研究与质量可靠度分析[D].石家庄铁道学院,2016.