许俊燕
湖北省地质局地球物理勘探大队 430056
摘要:地质灾害危险性评估是我国在地质灾害防治管理方面的一项基本制度,针对地质灾害类型采用合理的评估方法,科学地确定危险性等级、划分用地适宜性分区,在用地审批及项目决策上具有重要的指导意义。本文通过对特定地质灾害危险性的定量评估方法进行探讨,为类似项目地质灾害危险性评估工作的开展提供借鉴。
关键词:地质灾害危险性评估 滑坡 量化指标 危险性预测
0 引言
地质灾害危险性评估是我国为加强建设项目地质灾害管理而实行的一项基本制度,目的是为工程建设项目或规划区地质灾害防治提供技术指导,减少因不合理工程活动引发的地质灾害给人民生命财产造成的损失,为用地审批及项目决策提供依据。为此,国务院于2003年11月颁布《地质灾害防治条例》,明确规定“在地质灾害易发区内进行工程建设,应当在可行性研究阶段进行地质灾害危险性评估”,可研报告未包含地质灾害危险性评估结果的,不得批准其报告。此后,相应出台了国发[2011]20号文、国土资发[2004]69号文,对地质灾害危险性评估工作的管理进一步加强。
我省从1999年开始推行建设项目地质灾害危险性评估制度,经过近20年的实践,积累了丰富的行业经验。但由于从业人员和资质单位能力水平参差不齐、建设项目量多面广,目前普遍存在对地质灾害危险性评估工作重要性认识不足的问题,评估过程随意性和主观性较突出,评估结论依据不足,评估程序不到位。
2015年10月,国土资源部颁布《地质灾害危险性评估技术规范》(DZ /T0286-2015),规范从2015年12月1日起正式实施,在技术层面对评估工作的要求作了全面规定。本文结合典型地质灾害类型,按照新规范规定的层次和要求,以期对定量评估方法作一探讨,供我院同行参考。
1 评估目的和标准
地质灾害危险性评估的主要目的为两个方面,即对评估区范围进行危险性分级,对建设工程用地进行适宜性评价。
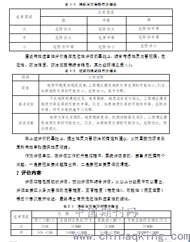
危险性评估充分考虑拟建工程各区段地质环境条件的差异和潜在的地质灾害及不良地质现象隐患点(区)的分布、危险程度,按“区内相似,区际相异”和“就高不就低”的原则,进行地质灾害危险性综合分区。其分级标准见表1-1。
.png)
.png)
3 评估技术要求及方法
规范规定,对各种地质灾害危险性预测评估可采用工程地质类比法、成因历史分析法、层次分析法、数学统计法等定性、半定量的评估方法进行。对于不同级别的评估,在资料收集、分析、利用以及调查评估等方面的深度要求作了基本规定。
一级评估应有充足的基础资料,进行充分的论证,应对评估区内分布的各类地质灾害体的危险性和危害程度逐一进行现状评估;
二级评估应有充足的基础资料,进行综合分析,应对评估区内分布的各类地质灾害体的危险性和危害程度逐一进行初步现状评估;
三级评估应有必要的基础资料进行分析,参照一、二级要求作出概略评估;
一般而言,一、二级评估对主要地质灾害类型应有必要的定量、半定量与定性相结合的分析,合理的定量分析是确保评估结论是否合适的重要手段。
4 定量评估方法探讨
以兴山县液化天然气利用项目滑坡地质灾害危险性评估为例,对定量评估的方法作一探讨。
4.1项目概况
该项目位于兴山古夫镇古洞村一组,209国道旁。项目主要包括储气罐、罩棚区和站房组成,用地总面积为16183m2;评估区属低山地貌,位于低山间一东北~西南向冲洪积山间坡地,总体地势两侧高中间低,北东高西南低,山体两侧自然坡角约20~30°,沟底则较平缓,总体坡角约10~15°,上部略陡(图4-1)。
图4-1 拟建场区地质环境图
在现状条件下,天然坡体处于稳定状态,未见明显坍滑现象,坡面形态较平直,坡度约15°-20°。坡体物质主要碎块石土组成,第四系覆盖层总体厚度不大,下覆基岩为志留系龙马溪组页岩,该岩组为三峡库区易滑岩组,埋深较浅,薄层状,一般单厚3~7cm,产状140∠24°,岩层层面较陡,与坡向构成斜切顺向坡。
4.2地质灾害诱发因素的分析及量化指标的选取
综合上述条件,下面就地质灾害主要诱发因素进行简要分析:
①水文:评估区多年平均降水量1164.1mm,雨季多暴雨,最大日降雨量103.21mm,暴雨或持续强降雨作用下,使结构面或软弱层面抗剪强度降低,对坡体稳定性有较大影响;
②工程活动:工程建设过程中主要将在加气站区北侧进行较大规模的切坡,北侧边缘估算最大切坡高度达12m以上,形成高陡临空面;下覆基岩性质较软,属易滑地层,在自重等不利因素的影响下易形成不利结构面,使坡体的稳定性急剧降低,坡体产生整体下滑的可能性较大。
根据以地质环境条件为基础的评价原则,崩滑灾害可能性预测评估量化指标选取人工切坡高度、地形条件、边坡性质、工程地质条件、水文地质条件、降雨量作为主要影响因子,其量化指标及权重分别见表4-1。
.png)
根据可能性指数,地面沉降、崩滑灾害可能性可划分为大、中、小三级,当可能性指数R<4.0时,为可能性小;4.0≤R≤7.0为可能性中等;R>7.0为可能性大。
4.3地质灾害危险性的预测
在上述不利因素叠加作用下,滑坡稳定性进一步降低,可能产生局部失稳滑移而带动整体滑移破坏,危及拟建站址及下方居民生命财产安全,其发育程度强、危害程度大(表4-2)。
.png)
可能性 可能性指数7.6,站址位于影响区内,地质灾害可能性大
发育程度 工程切坡后,强发育
危害程度 威胁拟建站址及人员,可能经济损失>500万元,
威胁人员约10人,危害程度大
危险性分级 大
工程建设切坡时,若边坡支护不合理,很容易造成开挖边坡内岩土体失稳,危害程度大,防治难度大,危险性大,需引起足够重视。其相应建设用地适宜性差。
5 结语
随着国家建设的快速发展,各类建设不断向边远或地质灾害易发区内延伸,从而对地质灾害危险性评估工作提出了更高的要求。
定量评估方法较多,对于各类地质灾害类型的评估,应严格按照评估程序开展工作,高度重视地质调查和基础条件的分析,合理地选取评估因子及量化指标,可避免因人为因素导致的随意性和差异性。本文所述仅为个人观点,不足之处多多指正。
主要参考文献
1)《地质灾害防治条例》(国务院令394号);
2)《地质灾害危险性评估技术规范》(DZ /T0286-2015)