摘 要:目前我国经济正处于不断发展的高速的阶段,对市政建设的需求也是越来越高,市政工程施工建设的水平和管理质量也在逐步提升。但是在施工中,某些单位由于过于追求利益的获得,就忽视了对施工现场的管理和监督,并没有对施工给予足够的重视。即使在施工前制定好了各方面的安全管理制度,但是在实际的施工过程当中也并没有很好的进行实施和开展,这样就对相关工程质量造成了一定的质量影响,本文旨在讨论如何在市政工程施工的现场存在的问题进行管理和监督。
关键词:市政工程;施工现场管理;问题;对策
当前,由于我国各地政府的工程建设项目数量逐年增加,难度也在随之增加,相关的工作人员也遇到了一定的难题。当下,相关的管理人员已经意识到了我国市政工程建设在管理方面还存在很多不足并在积极寻找相关解决措施,并加以改进,但是由于受到很多因素的影响,市政工程的建设管理方面还有非常大的进步空间,因此就需要有针对性的进行市政工程施工现场管理中的问题分析和相应解决措施的提出。
1 市政工程施工现场管理存在的问题
1.1 施工现场管理机制不健全
近年来我国市政工程建设进入到了迅猛发展的时期,但是也由于发展过快,导致在施工现场的管理中出现了层出不穷的问题,并没有建立健全完整、清晰、明确的管理制度。而且由于相关企业的成本控制问题,就导致企业的管理部门对施工现场的管理人员设置的忽视,常常出现一人兼任多职的情况,甚至还可能出现挂名职位而不真正落到实处的状况。这样就可能会出现相关工作人员不能非常快速的解决相关问题,效率低下很容易造成工程隐患的堆积,而且,工作人员的积极性也不会很高,大幅的降低工作人员的工作热情,无法很好地发挥其才能。
1.2 施工现场的不安全因素较多
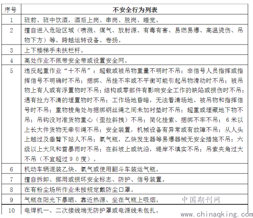
市政工程项目建设的施工环境相对复杂,其中存在着非常多的不确定因素。很多的施工单位在施工项目的具体设计方案还没有完成的情况下,并且施工场地并不具备施工条件的情况的下,就开始进场施工,这样会大大增加安全事故发生的概率,不仅会造成企业利益的损失,也会对政府市政工程建设项目的进展造成影响。施工现场的部分不安全因素如下表所示,需要高度重视:
.png)
1.3 监督工作存在问题
当前市政工程项目建设中普遍存在的一个问题就是监督机制和监督工作的缺乏。部门企业在进行相关工程建设的时候,经常会出现并没有做好相关施工现场的监管工作的情况。这样就很容易出现相关施工人员玩忽职守的情况,极大程度上降低工人的劳动积极性,影响工作作风,对工程的完成时间和质量也有一定的影响。另外,由于施工人员存在素质水平普遍不高,且并不具备非常高水准的专业能力水平,在施工的过程当中就非常容易会出现操作失误的现象,这样不仅可能会对施工人员造成一定伤害。同时还会对工程的整体进度造成一定影响,降低企业收入。
2 市政工程施工现场管理措施
2.1 完善市政工程施工现场的相关管理制度
想要确保管理工作的有效实施,就需要建立健全完整有效的管理支付,这也是想要做好当下市政工程建设项目的一个前提所在,同时也是市政工程建设施工现场管理工作顺利进行的一个重点。那么这就需要在进行具体的施工之前,要对施工场地的周围环境以及基础设施建设进行严密的考察,并且根据实地考察情况进行施工现场的管理制度的设置。
并且在设立相关管理制度时,可以设计出一份相关的打分表进行定期考核,如下表所示的部分施工管理制度,都可以应用到具体的施工现场当中。
.png)
2.2 加强现场文明施工的管制
文明施工是指在进行施工时尽量降低对周围环境的影响。我国对施工单位的基本要求就是要文明施工,因为这也施工企业整体素质的一种体现。因此就需要加强施工单位在施工过程中的文明规范,对外不仅需要有意识的降低对周围民众的正常生活影响,更需要注意减少对周围环境的影响和污染,对内则需要尽可能的减少施工材料和施工工具的不规范堆放,做到整齐有序堆放,尽可能的减少由于材料工具堆放不整齐引起的摔绊事件。
2.3 加强施工现场监督工作
对施工现场的监督管理工作的实施,需要严格按照已经制定好的相关管理制度进行,确保流程的完整性和工作的准确性,避免出现玩忽职守的情况。同时,有效的监管工作的进行,还可以在一定程度上降低工程施工当中的安全隐患的出现,降低安全事故的发生几率。不仅如此,有效的现场监管还可以更好的提升工程施工质量,促进工程质量的提高。
同时,在施工过程当中的每个环节都设置其相应的监督验收人员,对于那些并不符合标准的工程建设,需要在相关人员的指导下进行改进,直到其满足我国的工程标准。如果在某个环节出现疏忽就会导致整个工程都出现质量问题,一旦出现质量问题就需要严格审查,对出现问题的环节的监管人员作出严厉处罚,同时对工程建设进行补救,使其质量达到相关标准要求。
2.4 加强施工队伍整体安全意识
整个施工队伍是一个整体,不仅有基层的建筑人员,同时还有管理人员。因此在进行施工队伍安全意识建设加强的时候,首先需要从管理人员层面进行,加强管理人员的安全意识,这是由于管理人员在整个施工团队中影响力比较大,他们可以以身作则的将安全意识带入到平时的管理工作当中,并坚持在整个的施工过程当中落实。同时,基层的建筑人员也需要从思想上转变观念,对安全意识进行高度重视,并且在行动上对自身安全进行防护,尽可能的避免出现由于防护不利而出现的安全事故,这样对施工人员自身和工程项目安全都是一种保护。
3 结束语
市政工程代表着一个城市的特色,也和城市居民的生活息息相关,市政工程的施工质量也严重影响着人们的生活,因此,严格的按照相关管理制度进行施工现场的监管,有利于提升工程质量,减少安全隐患。
参考文献:
[1] 崔文轩.公路工程施工现场管理存在的问题及对策[J].公路交通科技(应用技术版),2019,15(04):328-330.
[2] 邸建伟.建筑工程施工现场安全监督管理常见的问题与对策[J].门窗,2019(06):93-94.
[3] 王永俊.浅谈建筑工程施工现场管理存在的问题与对策[J].建材与装饰,2019(03):202-203.
[4] 刘小魏.市政工程施工安全管理问题及对策探究[J].住宅与房地产,2019(03):155.