内容概要:当下新冠病毒疫情引发了幼儿、教师、家长等不同程度的心理不适应,情绪的不稳定。复学在即,引导幼儿情绪稳定,尽快适应幼儿园的正常生活显得尤为重要。综上所述,绘本阅读中幼儿情感教育实施策略具有深远的意义和价值。下面从三个方面阐述:绘本阅读的选择策略、绘本阅读的实施策略、绘本阅读中幼儿情感教育的发展策略。
关键词:绘本阅读 情感教育 策略
苏联著名教育家苏霍姆林斯基认为,情感教育就是启发幼儿用心灵的爱去关怀周围世界,关怀人本身,关怀人所创造和使用的一切。幼儿情感教育在如今的社会受到了广泛的关注,并开始引起广泛的重视和讨论。修订后的《幼儿园工作规程》指出:幼儿园应当关注幼儿心理健康,注重满足幼儿的发展需要,保持幼儿积极的情绪状态,让幼儿感受到尊重和接纳。《3-6岁儿童学习与发展指南》指出:愉快的情绪是幼儿身心健康的重要标志,也是其他领域学习与发展的基础。
因此,幼儿的情感教育应从狭义性情绪教育开始,逐步向情感情绪的广义方向发展,目的是培养孩子的道德感、审美感、正义感和理智感等。情绪影响着人的心理品质的发展,应引起教师、家长、社会的重视。
阅读是从书面语言材料中获取信息、建构意义的过程。文中提到的阅读是指幼儿的前阅读,幼儿的前阅读主要以绘本为主,遵循从“从图画到文字”的过程,而且主要是以图画为阅读对象的一种阅读活动。绘本作为一种独特的儿童文学形式,是“儿童文化的呈现”,是儿童自身世界的重要组成部分。儿童借由绘本可以进入自身的内心世界。绘本作为幼儿人生中的第一本书,它的生动趣味满足了幼儿好奇的天性,为幼儿打开了通往世界的大门。因此,绘本是最适合儿童阅读的图书,它不仅是讲故事,学知识,而且可以全面帮助孩子构建精神世界,培养多元智能。
当下新冠病毒疫情引发了幼儿、教师、家长等不同程度的心理不适应,情绪的不稳定。复学在即,引导幼儿情绪稳定,尽快适应幼儿园的正常生活显得尤为重要。综上所述,绘本阅读中幼儿情感教育实施策略具有深远的意义和价值。下面从三个方面阐述。
一、绘本阅读的选择策略
儿童绘本的选择必须符合幼儿年龄特点,其故事内容要符合幼儿的已有经验及其成长所处的文化背景,教师及家长在选择绘本时需确保选定的内容是幼儿感兴趣的,符合幼儿的生活经验,且能够诱发幼儿思考与互动参与的。朱永新老师讲到,在绘本阅读选择时需要遵循五个中心原则:第一真善美中心;第一儿童中心;第三故事中心;第四绘本中心;第五共读中心。
附件:情绪绘本系列目录
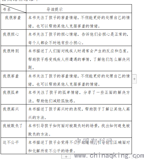
1. 小猪威比情绪绘本
书名 导读提示
我很害羞 本书关注了孩子的害羞情绪,不但能更好的处理自己的情绪,也可以帮助其他人克服害羞的情绪。
我很担心 本书关注了孩子的担心情绪,告诉他们会担心是正常的,每个人都会不时地有些小担心。
我很特别 本书描述了人们面对残疾人时通常会产生的反应和态度。帮助孩子感受残疾人所遭遇的事情,了解他们怎么解决问题。
我很害羞 本书关注了孩子的害羞情绪,不但能更好的处理自己的情绪,也可以帮助其他人克服害羞的情绪。
我很孤单 本书关注了孩子的孤单情绪,分享了一些正面的解决方法,帮助他们减轻孤独感。
我很高兴 本书描述了孩子高兴时的表现,帮助孩子了解让其他人高兴的方法。
我被欺负了 本书引导孩子如何面对被欺负时的场景,找出如何避免被欺负的方法。
这不公平 本书描述了孩子会觉得不公平的事情,引导他们正确面对和化解所有不公平的场景。
2.儿童情绪管理与性格培养绘本
书名 导读提示
当情绪来敲门 培养孩子的内在感知力
上学第一天 做好入学准备,迎接上学第一天
我要更自信 接受自己,建立自尊
让孩子学会说“不” 对不喜欢的触碰说不
我要更勇敢 克服害羞的故事
双味情绪 体验和应对矛盾的情绪
当我安静下来 用心去感受生活的美好
坏脾气小精灵,快走开 培养孩子的情绪控制力
3. 儿童情绪管理绘本
书名 导读提示
我好快乐 认识“快乐”,感受“快乐”。这是一本让孩子感到内心愉悦的一本图画书。
我不会害怕 害怕的情绪是可以慢慢克服和战胜的。
我不想生气 主要讲了一只经常生气的小兔子是怎样发现认识自己生气的情绪,又通过什么方式去缓解自己的怒气的故事。
我不愿悲伤 本书能够让孩子清楚地认识自己的情感;用合适的方式表达自己的情感;减少压力,释放自我;同情他人,乐于倾听。
4.趣味情绪绘本
书名 导读提示
我的情绪小怪兽 这本书最重要的功能了——认知基本情绪:快乐、忧伤、愤怒、害怕、平静。作者充分地用曾经的心理学和艺术治疗经验,她更明白孩子的小心思,所以她能把这些看不见摸不着的情绪尽情表现出来。虽然是一本讲情绪的立体书,但小怪兽的呆萌形象已经深入人心,它早已红遍了全欧洲。
生气汤 《生气汤》并不是一本烹饪手册!只要领悟了这种疏导方法的奥妙,倒也不必真去煮汤。这是一本图解如何疏导愤怒情绪的书。无论大人,还是孩子,谁都有非常生气的时候,此时煮上一锅汤,对着它大吼大叫、瞪眼吐舌头什么的,不知不觉间愤怒被排解了,心情也舒畅了。
透过绘本,它提供了生活体验,引起情感共鸣,能够有效纾解情绪,对大人或小孩,都是最佳的心灵处方箴。因此,在生活中教师和家长要选择好情绪绘本通过绘本阅读对幼儿进行情感教育。
二、绘本阅读的实施策略
1.阅读指导策略
在日常活动中,以儿童绘本为媒介,教师和家长要引导幼儿开展活动。首先,通过引导幼儿观察儿童绘本中代表故事主体情绪的主人公的表情图片,帮助幼儿识别并总结情绪外部特征。其次,在幼儿认识情绪的外部特征的基础上,通过教师组织阅读活动、亲子阅读、幼儿自主阅读、讲故事、幼儿看图片的方式,发挥儿童绘本的传达性,帮助幼儿理解图画与文字交互产生的故事,进一步了解儿童绘本的丰要内容及其所蕴含的主体情绪,带领幼儿体验书中所介绍的情绪。接着,在幼儿了解故事内容的基础上,以书中的图画为媒介组织幼儿探讨情绪产生的原因,鼓励幼儿分享自己在平常生活中所使的情绪调节策略,并引导幼儿再次看图讨论儿童绘本中所介绍的情绪调节策略。最后,以儿童绘本中的内容为载体,开展丰富多彩的游戏、区角活动、户外活动等,从而促进幼儿情绪能力的发展。
2.阅读延伸策略
图画书的传达性主要体现在图画书“画中有话”的特点上。幼儿认知发展过程中对图像的理解先于文字理解。由于大部分幼儿读写能力的发展水平有限,识字量不多,读字对他们来说是一件非常困难的事,但图却是每个幼儿都能读懂的。因此,在日常活动过程中,重点引导幼儿将注意力投入到作者精心创作的图画中,鼓励幼儿积极从画中寻找相关线索。到底高兴、生气、害怕、悲伤是什么?产生这种情绪的时候心里是什么感觉?在实践中,相对于表情识别,当教师或家长提出这个问题时幼儿往往会沉默。而在日常生活中,其实教师或家长也很少、很难用语言去向幼儿具体描述这些抽象的词汇。图画书为老师们和家长解决了这个问题。通过画家精心制作的系列画面,结合优美的文字,幼儿就能对这四项基本情绪同时有了感性认识和理性认识。
3.游戏策略
游戏是幼儿最主要的活动形式,以绘本为载体的游戏活动,不仅能激发幼儿积极的参与,帮助幼儿理解绘本内容,而且能使幼儿与故事中的人物产生共情。下面以绘本《我的情绪小怪兽》为例,介绍多种游戏活动形式。
1)情绪涂鸦
给小怪兽画表情包,本书的亮点之一就是极其简单的线条却表达了丰富的情感,在空白纸上画出不同情绪的小怪兽,然后再标注上快乐、悲伤、恐惧等词汇,让孩子对情绪的认识更加深刻。
.png)
2)情绪闪卡
把之前做好的情绪卡片在孩子面前闪一下,要求孩子立马说出这种情绪来,高级一点的玩法,用夸张的表情和肢体动作,表演出相应的情绪来。这种玩法的特点就是要快,既锻炼孩子的反应能力,又能让孩子在玩得过程中产生刺激感,孩子百玩不厌。
.png)
3)制作小怪兽公仔
把家里不穿的旧衣服、旧纽扣等,采集相应的颜色,给孩子一起动手做个小怪兽公仔,或者用纸板、不织布、海绵纸也可以。手工可以培养孩子的想象力、观察力、创造力和耐心、细致的个性。
4)角色扮演
用白色涂鸦纸或与情绪颜色对应的彩纸,画出小怪兽的表情,制作成手指偶或者是头饰,有了它们是不是立马就有情景感了?父母和孩子可以扮演书里的故事或者是自己编排故事,非常能锻炼孩子的想象力,也能让孩子有同理能力,感知他人的情绪。
5)心情日记:用情绪记录心情
制作好心情卡片,像记日记那样记录孩子每天的心情,然后和孩子一起探讨,为何会出现这种情绪以及应对这些情绪的方法。
6)情绪接龙
找几个家庭成员围坐在沙发上,前面一个人说高兴,后面一个人立马表演高兴,表演完后又立马说出下一个情绪词汇,紧接着他后面的人表演……循环下去。 是不是非常有趣的亲子游戏?这个不仅能锻炼孩子的反应能力,同时还可以让孩子积累有关情绪的词汇。
7)情绪示意牌 把涂上颜色的小怪兽,做成如图中的示意牌代表自己的情绪,当有情绪时又不好意思开口,便可以举牌婉转地告诉别人自己的心情。
8)情绪转盘
我们两个轮流转,转到哪个情绪就表演哪个情绪。
9)情绪骰子
用关于情绪的颜色布料,做一个骰子,我们和孩子一起抛骰子,哪个颜色朝上,就要表演对应的动作等,通过这些玩转情绪的方法,孩子就会清楚的认知情绪和表达情绪,从而更好的管理情绪。
此外,老师和家长还可以根据绘本故事内容设计诸多如户外和室内游戏活动,丰富幼儿的游戏生活,促进绘本阅读活动中幼儿情感的健全发展。
三、绘本阅读中幼儿情感教育的发展策略
阅读对幼儿情感发展的重要性在家长和教师中已经得到了充分的认同,许多家长和教师都非常重视绘本阅读在幼儿园教育实践中和亲子阅读中的运用。在绘本阅读中渗透情感教育,有助于发展幼儿情感认知、情绪行为,从而促进幼儿的良好社会性发展。首先,在阅读中发展幼儿对主角情绪状态的认知,对角色情绪状态的归因是幼儿情绪认知能力的重要体现;其次,再现角色的情绪。在幼儿认知角色形象后,能够根据情境和自身经验再现角色的情绪,并对角色的情绪和境遇产生移情,是幼儿情绪行为高低的重要表现;然后,在阅读的前后,学会辨别何种是受欢迎的亲社会行为,何种是不被接受的不恰当的亲社会行为,并能在自己的生活中对自己的行为进行有意识控制,表现出受欢迎的亲社会行为,是幼儿社会性发展的重要表现。
通过绘本阅读的实践,发现幼儿在以儿童绘本为媒介开展的情绪教育活动中,通过与教师和家长一起看书、读书、讨论,体验图示中的情绪,分享自己的感受,幼儿的情绪理解能力有了一定提升。另外,大部分幼儿还可以根据故事的情境,给出积极的问题解决策略。
总之,在绘本阅读活动中幼儿情感教育还有很多策略和方法,需要家园携手共同研发,通过绘本阅读、集体游戏、亲子阅读、亲子游戏等多种渠道,发挥儿童绘本的传达性,帮助幼儿体验情绪,讨论分享情绪感受及情绪调节策略,从而推动幼儿情感的积极发展。
参考文献:
【1】 马玲.孩子的早期阅读课.桂林:漓江出版社,2019.9
【2】周兢.早期阅读发展与教育研究.北京:教育科学出版社,2007.5(2014.12重印)
【3】周兢.学前儿童语言学习与发展核心经验.南京:南京师范大学出版社,2014.9
【4】刘云艳,刘婷,周涛.运用情绪主题绘本开展幼儿情绪教育的理论基础与教学模式[J].学前教育研究,2011.8