摘要:随着我国国民的生活水平不断提高,人们对于房子的室内装修变得更加重视,对室内装修的墙面涂料的应用提出了更高的要求。为了进一步地满足人们对于房子室内装修的要求,相关装修公司对自身的装修技术应用进行不断地加强,将内墙涂料更多地在室内装修当中得到广泛的应用。通过将内墙涂料在室内装修当中的应用,使得室内装修的墙面变得更加地独特并且更加地健康和环保,被广大消费者所追捧。本文将主要对如今内墙涂料在室内装修的应用进行对比分析,为人们在进行室内装修时内墙涂料的使用提供参考和依据。
关键词:室内装修;内墙涂料;应用与对比
引言
在我国的建筑行业当中,室内装修的内墙涂料是其中的一个非常重要的组成部分。由于现如今人们的生活水平日益提高,人们对于室内装修的内墙涂料也提出了更高的要求,希望进行室内装修的过程当中使用的内墙涂料不仅要达到墙面美观,还需要使用的材料健康环保无污染。但是由于现如今我国的内墙涂料的种类十分的繁多,所以在进行选择内墙涂料的时候给消费者带来了一定的影响,所以相关单位需要进一步加强对内墙涂料的应用研究。
1内墙涂料的类型及适用性对比
1.1内墙涂料的类型
现如今我国在建筑行业用于室内装修的内墙涂料的种类繁多,根据不同的性质将这些内墙涂料分为了四种主要的类型。在这其中所使用的内墙涂料基料的类型和性质都会对内墙涂料的实际应用产生决定性的影响。所以在使用内墙涂料进行装修的过程当中不仅仅需要内墙涂料起到一个很好的装饰作用,还需要具有环保性,不会对人们日常生活居住产生影响。由于现如今,我国所使用的内墙涂料的种类十分地多种多样,而且也有着不同的分类方法。比如说按照内墙涂料的表面光泽度作为划分标准来进行划分的时候,可以分为高光性的内墙涂料和亚光性的内墙涂料等种种类型。
1.2内墙涂料的适应性及对比
1.2.1有机涂料和无机涂料
根据内墙涂料的化学性质还可以将其分为无机型的内墙涂料和有机型的内墙涂料两个大类。然后在这其中还可以将有机的内墙涂料继续进行细分,分为水溶性的内墙涂料和溶剂型的内墙涂料。现如今在进行室内装修的时候,水溶性的内墙涂料应用已经不再那么广泛,因为水溶性的内墙涂料在墙面的各个性能都比较低,已经无法满足现如今的人们对于室内装修的内墙涂料的要求,并且水溶性的内墙涂料所含有的有害物质也是比较多的。所以现如今除了一些比较特殊的场合可能会使用水溶性的内墙涂料,一般情况下是不允许使用水溶性的内墙涂料的。而无机的内墙涂料在使用的过程当中往往会因为墙面而出现收缩变形的情况,进而导致内墙涂料的涂膜成裂开。
1.2.2合成树脂乳液内墙涂料
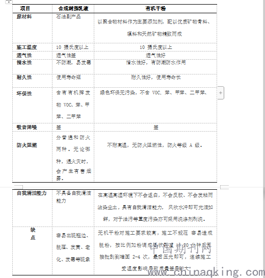
合成树脂乳液内墙涂料是通过合成树脂乳液作为基料然后再加入其它不同类型的辅料进行调配而制成的。这种合成树脂乳液内墙涂料在使用的过程当中能够在墙面上形成一层平整度非常高的涂膜层。现如今这种合成树脂乳液内墙涂料主要用于三种层次的室内装修。第一种是一般的普通建筑的室内装修用内墙涂料,一种是用于中档建筑的室内装修,还有一种就是用于高档建筑的室内装修。根据对不同类型的内墙涂料进行对比分析,具体的对比分析结果如下表所示:
.png)
2.目前内墙涂料所存在的问题
现如今虽然我国对于内墙涂料的使用正在不断的增多,但是现如今的内墙涂料还存在着许多的问题。首先就是内墙的产品质量差,并且我国对于内墙涂料的质检工作也不达标。现如今市面上所出售的许多内墙涂料的质量都没有达到相应的标准,但是由于我国还不够完善的质检使得许多不达标的内墙涂料依然在市面上进行流通。而出现这些质量不达标的主要原因就是,部分内墙涂料生产企业为了企业的经济效益而进行偷工减料,再加上我国的质检管理不规范,在对产品的质检环节也没有引起足够的重视。
3内墙涂料未来的发展应用
随着我国的科学技术水平不断地提高,人们对于内墙涂料的使用要求也越来越高。内墙涂料要想在未来依然有着很好地应用前景,相关单位就必须做出改变,不断向前发展。现如今的内墙涂料在未来的主要发展趋势是环保化和复合化两个方向,现如今人们对于环境保护已经越来重视,科学技术的发展也是朝着环保智能化的方向发展,内墙涂料向环保化的方向发展是未来发展的大趋势,也是内墙涂料能够可持续发展的有力保证。
结束语
随着人们对于现代化的室内装修的要求越来越高,内墙涂料的质量逐渐提升。但是,现如今的内墙涂料在实际的应用过程当中出现了许多的问题,诸如产品的质量不合格等等,给内墙涂料在室内装修的实际应用当中带来了一系列的安全问题。随着科学技术的不断发展,我国对于内墙涂料的应用朝着环保化的方向发展,相关技术人员不断进行技术的创新与应用,进而保证人们的居住体验感。
参考文献:
[1]韩伟.室内装修内墙涂料应用与对比[J].中国住宅设施,2019(06):44-45.
[2]薛皓阳.浅析环保材料在室内装修设计中的应用[J].西部皮革,2019,41(03):82.
[3]范英伟,陈鎏佳,范丽华,周慧,范炫辰.简述室内装修装饰材料的污染问题[J].建材与装饰,2016(14):215-216.
[4]刘丽萍.基于室内内墙涂料应用探讨分析[J].江西建材,2015(06):73+75.